WARNING:
JavaScript is turned OFF. None of the links on this concept map will
work until it is reactivated.
If you need help turning JavaScript On, click here.
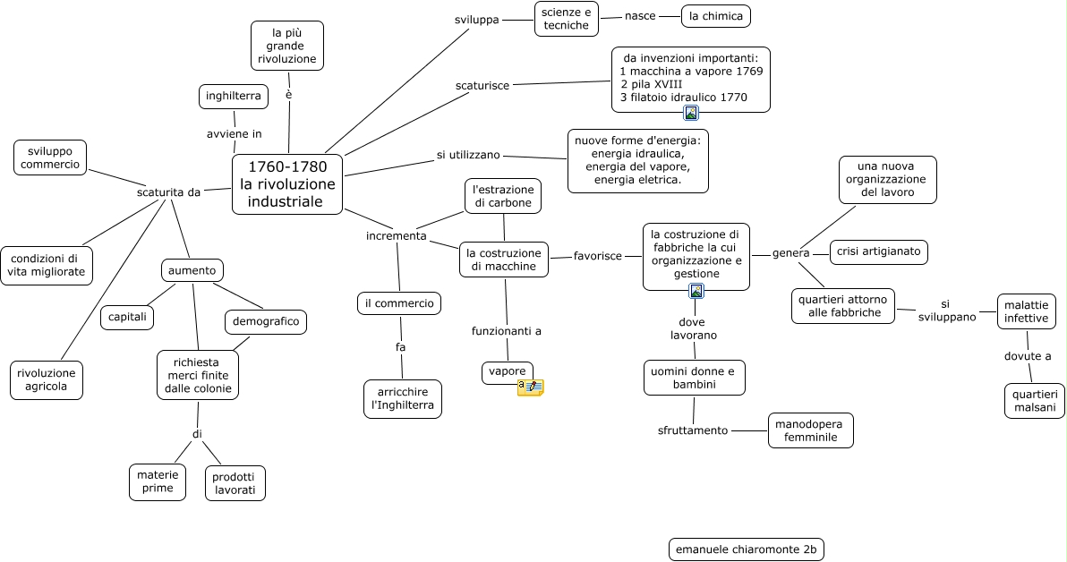
Questa Cmap, creata con IHMC CmapTools, contiene informazioni relative a: rivoluzione industriale emanuele, il commercio fa arricchire l'Inghilterra, demografico ???? richiesta merci finite dalle colonie, la costruzione di macchine funzionanti a vapore, l'estrazione di carbone incrementa la costruzione di macchine, aumento ???? demografico, la costruzione di fabbriche la cui organizzazione e gestione dove lavorano uomini donne e bambini, 1760-1780 la rivoluzione industriale è la più grande rivoluzione, 1760-1780 la rivoluzione industriale incrementa la costruzione di macchine, la costruzione di fabbriche la cui organizzazione e gestione genera una nuova organizzazione del lavoro, malattie infettive dovute a quartieri malsani, aumento ???? capitali, la costruzione di macchine favorisce la costruzione di fabbriche la cui organizzazione e gestione, scienze e tecniche nasce la chimica, 1760-1780 la rivoluzione industriale incrementa il commercio, l'estrazione di carbone incrementa il commercio, richiesta merci finite dalle colonie ???? aumento, 1760-1780 la rivoluzione industriale scaturita da aumento, uomini donne e bambini sfruttamento manodopera femminile, la costruzione di fabbriche la cui organizzazione e gestione genera crisi artigianato, quartieri attorno alle fabbriche si sviluppano malattie infettive