WARNING:
JavaScript is turned OFF. None of the links on this concept map will
work until it is reactivated.
If you need help turning JavaScript On, click here.
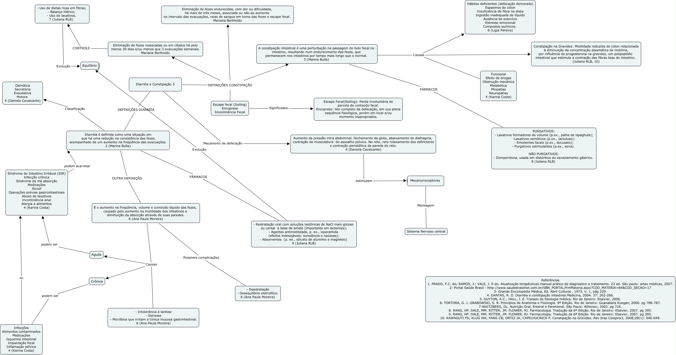
Esse mapa conceitual, produzido no IHMC CmapTools, tem a informação relacionada a: Diarréia e Constipação 3, Crônica podem ser Infecções Alimentos contaminados Medicações Isquemia intestinal Impactação fecal Inflamação pélvica 4 (Karina Costa), Causas Constipação na Gravidez: Motilidade reduzida do cólon relacionada à diminuição da concentração plasmática de motilina, por influência da progesterona na gravidez, um polipeptídio intestinal que estimula a contração das fibras lisas do intestino. (Juliana RLB, 10), - Uso de dietas ricas em fibras; - Balanço hídrico; - Uso de laxativos. 7 (Juliana RLB) Evolução Equilibrio, Diarréia e Constipação 3 DEFINIÇÕES CONSTIPAÇÃO Eliminação de fezes ressecadas ou em cíbalos há pelo menos 30 dias e/ou menos que 3 evacuações semanais. Mariana Bertholdo, Diarréia é definida como uma situação em que há uma redução na consistência das fezes, acompanhado de um aumento na freqüência das evacuações. 2 (Marina Bulla) FÁRMACOS - Reidratação oral com soluções isotônicas de NaCl mais glicose ou cereal à base de amido (importante em lactentes); - Agentes antimotilidade, p. ex., loperamida (efeitos indesejáveis: sonolência e naúseas); - Absorventes (p. ex., silicato de alumínio e magnésio) 9 (Juliana RLB), Aumento da pressão intra abdominal, feichamento da glote, abaixamento do diafragma, contração da musculatura do assoalho pelvico. No reto, reto relaxamento dos esfincteres e contração peristáltica da parede do reto. 4 (Daniela Cavalcante) estimulam ????, Escape fecal (Soiling) Encoprese Incontinência Fecal Significados Escape Fecal(Soiling): Perda involuntária de parcela do conteúdo fecal. Encoprese: Ato completo da defecação, em sua plena sequência fisiológica, porém em local e/ou momento inapropriados., Diarréia e Constipação 3 Mecanismo de defecação Aumento da pressão intra abdominal, feichamento da glote, abaixamento do diafragma, contração da musculatura do assoalho pelvico. No reto, reto relaxamento dos esfincteres e contração peristáltica da parede do reto. 4 (Daniela Cavalcante), É o aumento na freqüência, volume e conteúdo líquido das fezes, causado pelo aumento na motilidade dos intestinos e diminuição da absorção através de suas paredes. 6 (Ana Paula Moreira) Causas - Intolerância à lactose - Estresse - Micróbios que irritam a túnica mucosa gastrintestinal. 6 (Ana Paula Moreira), Síndrome do Intestino Irritável (SIR) Infecção crônica Síndrome da má absorção Medicações Álcool Operações prévias gastrointestinais Abuso de laxativos Incontinência anal Alergia a alimentos 4 (Karina Costa) podem acarretar Diarréia é definida como uma situação em que há uma redução na consistência das fezes, acompanhado de um aumento na freqüência das evacuações. 2 (Marina Bulla), - Reidratação oral com soluções isotônicas de NaCl mais glicose ou cereal à base de amido (importante em lactentes); - Agentes antimotilidade, p. ex., loperamida (efeitos indesejáveis: sonolência e naúseas); - Absorventes (p. ex., silicato de alumínio e magnésio) 9 (Juliana RLB) Evolução Equilíbrio, Diarréia e Constipação 3 DEFINIÇÕES DIARRÉIA Diarréia é definida como uma situação em que há uma redução na consistência das fezes, acompanhado de um aumento na freqüência das evacuações. 2 (Marina Bulla), Diarréia é definida como uma situação em que há uma redução na consistência das fezes, acompanhado de um aumento na freqüência das evacuações. 2 (Marina Bulla) OUTRA DEFINIÇÃO É o aumento na freqüência, volume e conteúdo líquido das fezes, causado pelo aumento na motilidade dos intestinos e diminuição da absorção através de suas paredes. 6 (Ana Paula Moreira), Diarréia é definida como uma situação em que há uma redução na consistência das fezes, acompanhado de um aumento na freqüência das evacuações. 2 (Marina Bulla) Classificação Osmótica Secretória Exsudativa Motora 4 (Daniela Cavalcante), Diarréia e Constipação 3 DEFINIÇÕES CONSTIPAÇÃO Eliminação de fezes endurecidas, com dor ou dificuldade, há mais de três meses, associada ou não ao aumento no intervalo das evacuações, raias de sangue em torno das fezes e escape fecal. Mariana Bertholdo, Diarréia e Constipação 3 DEFINIÇÕES CONSTIPAÇÃO A constipação intestinal é uma perturbação na passagem do bolo fecal no intestino, resultando num endurecimento das fezes, que permanecem nos intestinos por tempo mais longo que o normal. 3 (Marina Bulla), A constipação intestinal é uma perturbação na passagem do bolo fecal no intestino, resultando num endurecimento das fezes, que permanecem nos intestinos por tempo mais longo que o normal. 3 (Marina Bulla) FÁRMACOS PURGATIVOS: - Laxativos formadores de volume (p.ex., palha de ispaghula); -Laxativos osmóticos (p.ex., lactulose); - Emolientes facais (p.ex., docusato); - Purgativos estimulantes (p.ex., sena). NÃO PURGATIVOS: - Domperidona, usada em distúrbios do esvaziamento gástrico. 8 (Juliana RLB), Infecções Alimentos contaminados Medicações Isquemia intestinal Impactação fecal Inflamação pélvica 4 (Karina Costa) ou ????, É o aumento na freqüência, volume e conteúdo líquido das fezes, causado pelo aumento na motilidade dos intestinos e diminuição da absorção através de suas paredes. 6 (Ana Paula Moreira) Possíveis complicações - Desidratação - Desequilíbrio eletrolítico. 6 (Ana Paula Moreira), Mecanorreceptores Mensagem Sistema Nervoso central