WARNING:
JavaScript is turned OFF. None of the links on this concept map will
work until it is reactivated.
If you need help turning JavaScript On, click here.
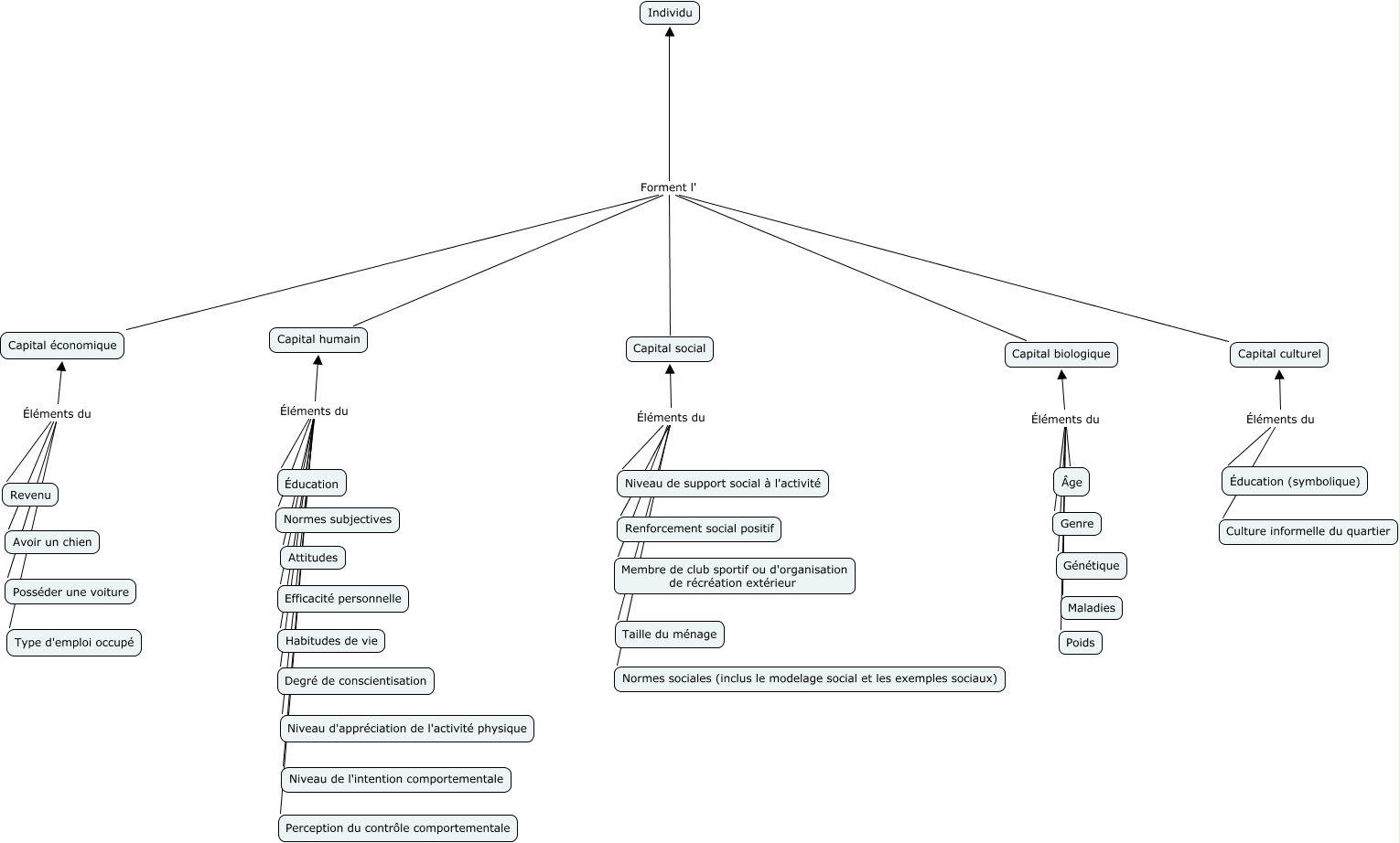
Cette carte de concepts créée avec IHMC CmapTools traite de: capitaux, Éducation Éléments du Capital humain, Capital biologique Forment l' Individu, Habitudes de vie Éléments du Capital humain, Efficacité personnelle Éléments du Capital humain, Normes sociales (inclus le modelage social et les exemples sociaux) Éléments du Capital social, Renforcement social positif Éléments du Capital social, Degré de conscientisation Éléments du Capital humain, Membre de club sportif ou d'organisation de récréation extérieur Éléments du Capital social, Type d'emploi occupé Éléments du Capital économique, Niveau de support social à l'activité Éléments du Capital social, Capital humain Forment l' Individu, Capital culturel Forment l' Individu, Culture informelle du quartier Éléments du Capital culturel, Taille du ménage Éléments du Capital social, Capital économique Forment l' Individu, Revenu Éléments du Capital économique, Perception du contrôle comportementale Éléments du Capital humain, Posséder une voiture Éléments du Capital économique, Poids Éléments du Capital biologique, Âge Éléments du Capital biologique