WARNING:
JavaScript is turned OFF. None of the links on this concept map will
work until it is reactivated.
If you need help turning JavaScript On, click here.
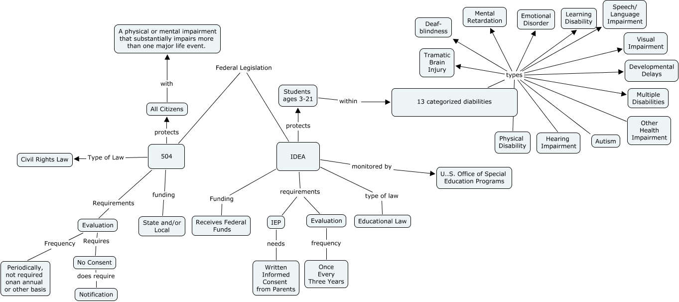
This Concept Map, created with IHMC CmapTools, has information related to: IDEA_504 CMAP, No Consent does require Notification, IDEA monitored by U..S. Office of Special Education Programs, Evaluation Frequency Periodically, not required onan annual or other basis, 13 categorized diabilities types Autism, Evaluation frequency Once Every Three Years, 13 categorized diabilities types Multiple Disabilities, 13 categorized diabilities types Speech/ Language Impairment, 504 Type of Law Civil Rights Law, 13 categorized diabilities types Developmental Delays, 504 funding State and/or Local, 13 categorized diabilities types Hearing Impairment, 13 categorized diabilities types Learning Disability, IDEA type of law Educational Law, 504 Federal Legislation IDEA, 13 categorized diabilities types Physical Disability, Students ages 3-21 within 13 categorized diabilities, 13 categorized diabilities types Tramatic Brain Injury, IDEA protects Students ages 3-21, 13 categorized diabilities types Mental Retardation, IDEA requirements IEP