WARNING:
JavaScript is turned OFF. None of the links on this concept map will
work until it is reactivated.
If you need help turning JavaScript On, click here.
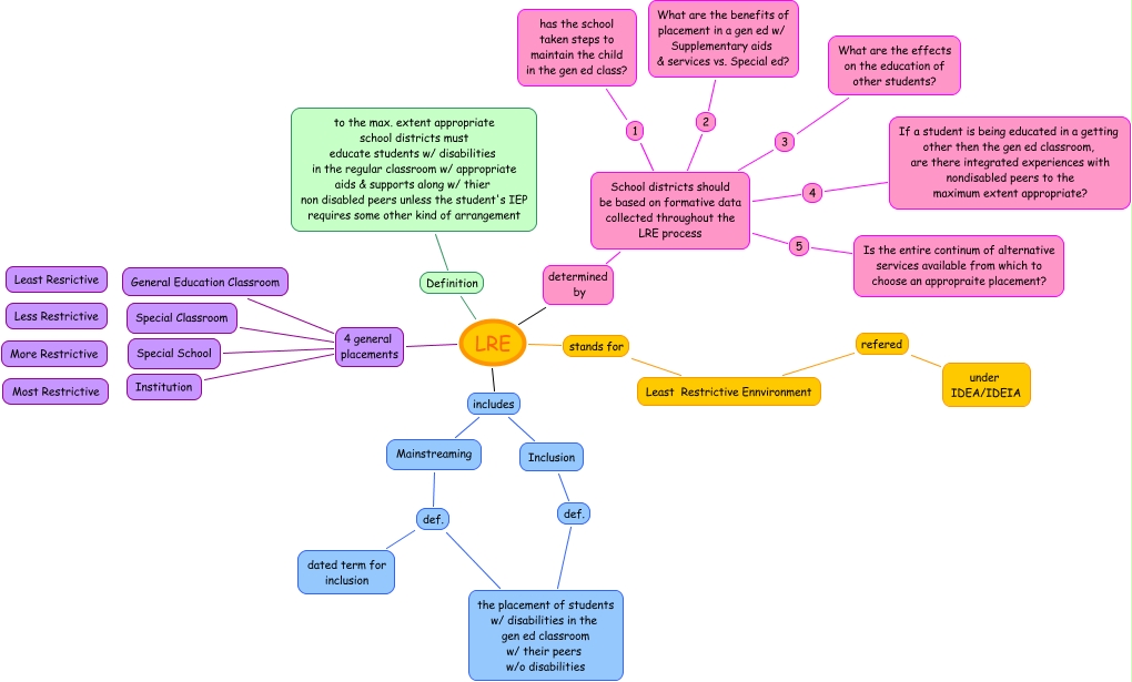
This Concept Map, created with IHMC CmapTools, has information related to: LRE, Inclusion def. the placement of students w/ disabilities in the gen ed classroom w/ their peers w/o disabilities, LRE Definition to the max. extent appropriate school districts must educate students w/ disabilities in the regular classroom w/ appropriate aids & supports along w/ thier non disabled peers unless the student's IEP requires some other kind of arrangement, School districts should be based on formative data collected throughout the LRE process 5 Is the entire continum of alternative services available from which to choose an appropraite placement?, Least Restrictive Ennvironment refered under IDEA/IDEIA, School districts should be based on formative data collected throughout the LRE process 4 If a student is being educated in a getting other then the gen ed classroom, are there integrated experiences with nondisabled peers to the maximum extent appropriate?, LRE stands for Least Restrictive Ennvironment, LRE 4 general placements Institution, LRE includes Inclusion, School districts should be based on formative data collected throughout the LRE process 2 What are the benefits of placement in a gen ed w/ Supplementary aids & services vs. Special ed?, LRE includes Mainstreaming, School districts should be based on formative data collected throughout the LRE process 3 What are the effects on the education of other students?, LRE determined by School districts should be based on formative data collected throughout the LRE process, School districts should be based on formative data collected throughout the LRE process 1 has the school taken steps to maintain the child in the gen ed class?, Mainstreaming def. the placement of students w/ disabilities in the gen ed classroom w/ their peers w/o disabilities, LRE 4 general placements Special Classroom, Mainstreaming def. dated term for inclusion, LRE 4 general placements General Education Classroom, LRE 4 general placements Special School