WARNING:
JavaScript is turned OFF. None of the links on this concept map will
work until it is reactivated.
If you need help turning JavaScript On, click here.
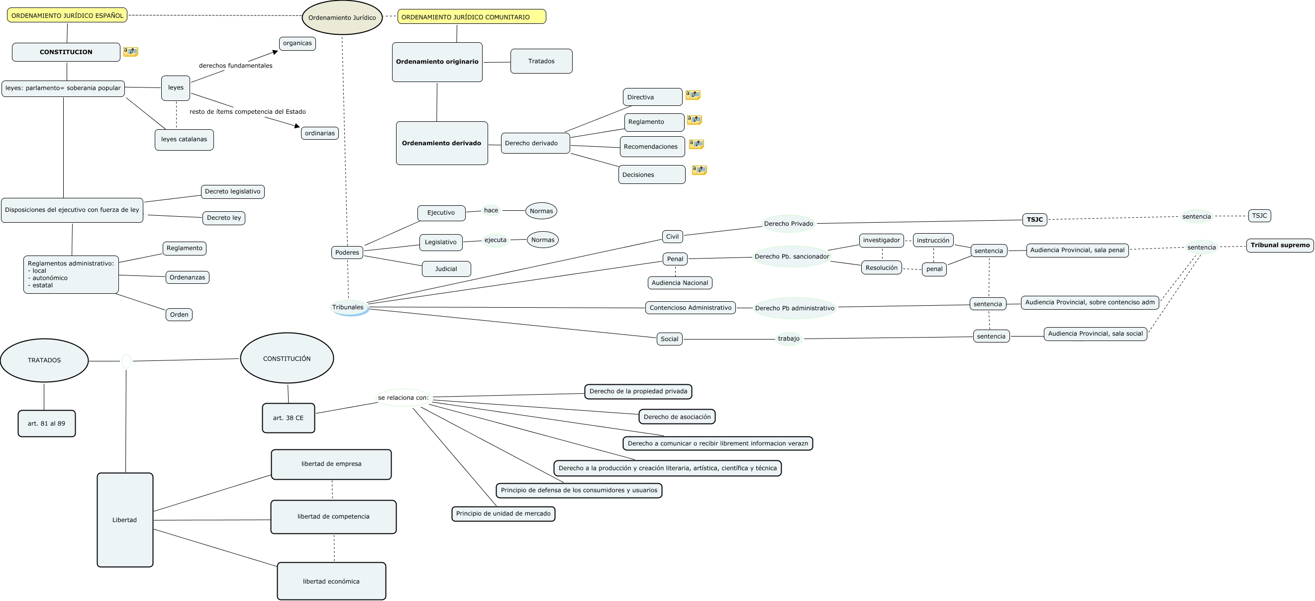
Este Cmap, tiene información relacionada con: 1R PROBLEMA, Ejecutivo hace Normas, leyes: parlamento= soberania popular ???? leyes, ORDENAMIENTO JURÍDICO COMUNITARIO ???? Ordenamiento Jurídico, Penal ???? Audiencia Nacional, art. 38 CE se relaciona con: Derecho a comunicar o recibir librement informacion verazn, ORDENAMIENTO JURÍDICO ESPAÑOL ???? CONSTITUCION, CONSTITUCIÓN Libertad, investigador ???? instrucción, Ordenamiento derivado ???? Derecho derivado, Poderes Tribunales Contencioso Administrativo, Derecho derivado ???? Recomendaciones, leyes resto de ítems competencia del Estado ordinarias, sentencia ???? sentencia, Derecho derivado ???? Directiva, TSJC sentencia TSJC, leyes: parlamento= soberania popular ???? leyes catalanas, ORDENAMIENTO JURÍDICO ESPAÑOL ???? Ordenamiento Jurídico, TRATADOS ???? art. 81 al 89, Penal Derecho Pb. sancionador investigador, Poderes ???? Ejecutivo