Warning:
JavaScript is turned OFF. None of the links on this page will work until it is reactivated.
If you need help turning JavaScript On, click here.
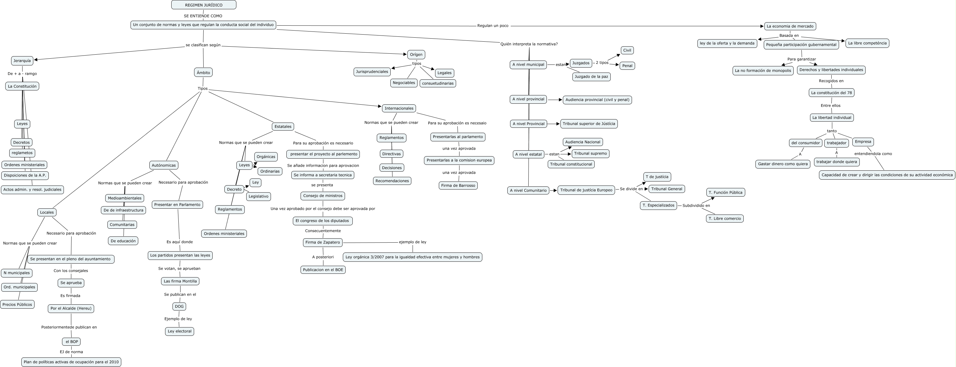
Este Cmap, tiene información relacionada con: Mapa conceptual 1, Autónomicas Normas que se pueden crear De de infraestructura, Un conjunto de normas y leyes que regulan la conducta social del individuo se clasifican según Ámbito, Locales Normas que se pueden crear Precios Públicos, trabajador A trabajar donde quiera, Estatales Normas que se pueden crear Leyes, presentar el proyecto al parlemento Se añade informacion para aprovacion Se informa a secretaria tecnica, A nivel estatal estan Audiencia Nacional, Se aprueba Es firmada Por el Alcalde (Hereu), A nivel Provincial Tribunal superior de Jústícia, Decreto Ley, REGIMEN JURÍDICO SE ENTIENDE COMO Un conjunto de normas y leyes que regulan la conducta social del individuo, Un conjunto de normas y leyes que regulan la conducta social del individuo Quién interpreta la normativa? A nivel estatal, Presentarlas al parlamento una vez aprovada Presentarlas a la comision europea, La economia de mercado Basada en La libre competéncia, Estatales Normas que se pueden crear Decreto, Autónomicas Necesario para aprobación Presentar en Parlamento, Pequeña participación gubernamental Para garantizar Derechos y libertades individuales, Juzgados 2 tipos Penal, Jerarquía De + a - ramgo Dispoiciones de la A.P., Estatales Normas que se pueden crear Ordenes ministeriales