WARNING:
JavaScript is turned OFF. None of the links on this concept map will
work until it is reactivated.
If you need help turning JavaScript On, click here.
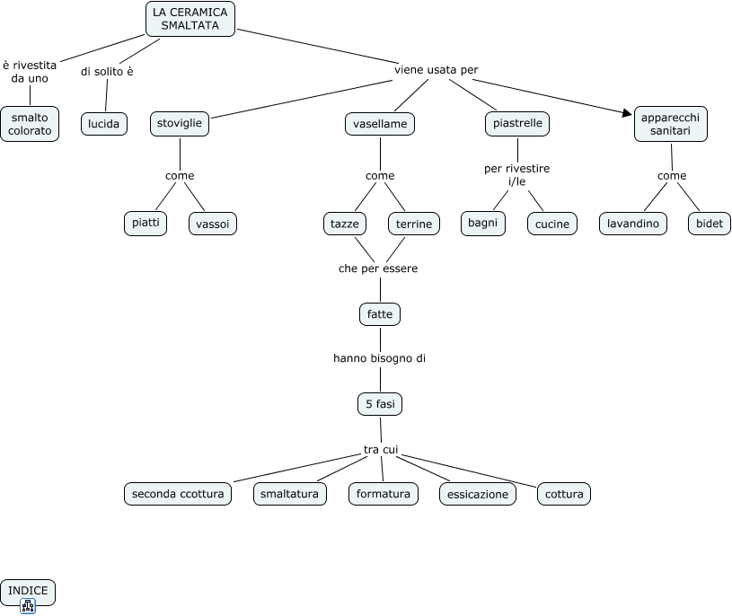
Questa Cmap, creata con IHMC CmapTools, contiene informazioni relative a: ceramica 1, 5 fasi tra cui seconda ccottura, piastrelle per rivestire i/le bagni, LA CERAMICA SMALTATA viene usata per vasellame, tazze che per essere fatte, LA CERAMICA SMALTATA viene usata per apparecchi sanitari, LA CERAMICA SMALTATA di solito è lucida, LA CERAMICA SMALTATA viene usata per stoviglie, vasellame come terrine, terrine che per essere fatte, 5 fasi tra cui formatura, 5 fasi tra cui smaltatura, LA CERAMICA SMALTATA viene usata per piastrelle, apparecchi sanitari come lavandino, 5 fasi tra cui essicazione, piastrelle per rivestire i/le cucine, apparecchi sanitari come bidet, LA CERAMICA SMALTATA è rivestita da uno smalto colorato, stoviglie come vassoi, stoviglie come piatti, fatte hanno bisogno di 5 fasi