WARNING:
JavaScript is turned OFF. None of the links on this concept map will
work until it is reactivated.
If you need help turning JavaScript On, click here.
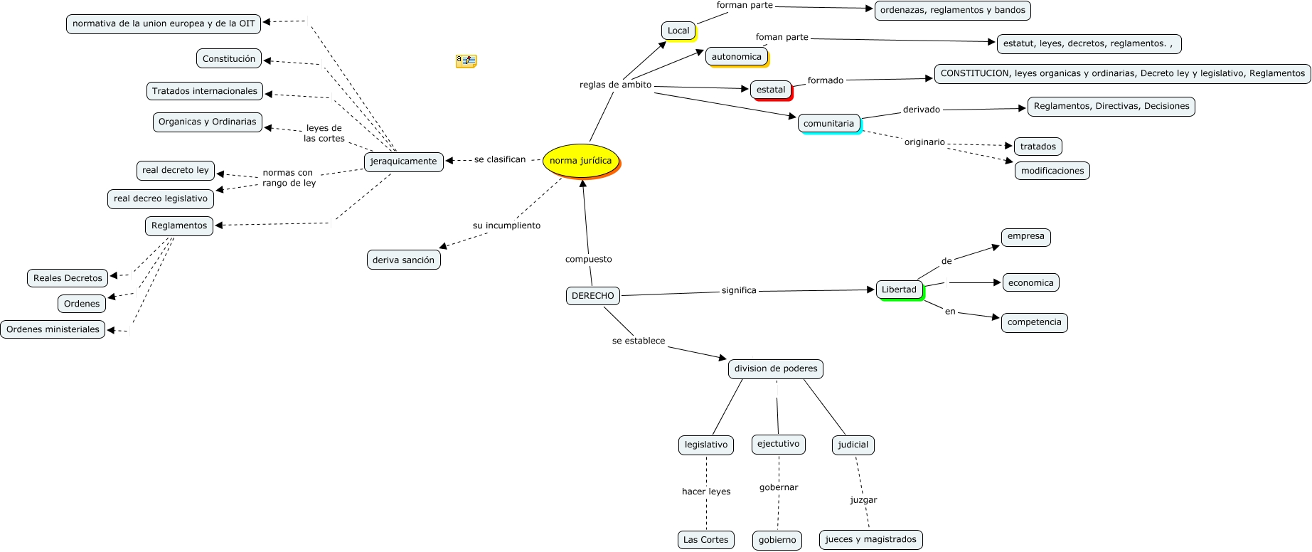
Este Cmap, tiene información relacionada con: Fuentes del Derecho juridíco, comunitaria originario modificaciones, legislativo hacer leyes Las Cortes, Reglamentos Ordenes, Reglamentos Reales Decretos, jeraquicamente Constitución, jeraquicamente leyes de las cortes Organicas y Ordinarias, Libertad de empresa, jeraquicamente Reglamentos, norma jurídica reglas de ambito comunitaria, norma jurídica reglas de ambito autonomica, DERECHO significa Libertad, jeraquicamente normas con rango de ley real decreo legislativo, comunitaria derivado Reglamentos, Directivas, Decisiones, DERECHO compuesto norma jurídica, estatal formado CONSTITUCION, leyes organicas y ordinarias, Decreto ley y legislativo, Reglamentos, division de poderes legislativo, division de poderes ejectutivo, division de poderes judicial, Libertad en competencia, jeraquicamente Tratados internacionales