WARNING:
JavaScript is turned OFF. None of the links on this concept map will
work until it is reactivated.
If you need help turning JavaScript On, click here.
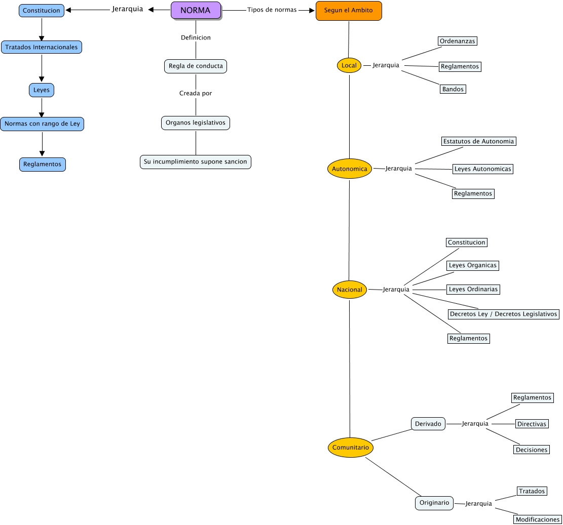
Este Cmap, tiene información relacionada con: Jerarquia Normativa, Nacional Jerarquia Leyes Ordinarias, NORMA Definicion Regla de conducta, Comunitario Originario, Autonomica Jerarquia Leyes Autonomicas, Nacional Jerarquia Constitucion, Nacional Jerarquia Reglamentos, NORMA Tipos de normas Segun el Ambito, Nacional Jerarquia Decretos Ley / Decretos Legislativos, Nacional Jerarquia Leyes Organicas, Regla de conducta Creada por Organos legislativos, Local ???? Autonomica, Leyes ???? Normas con rango de Ley, Originario Jerarquia Modificaciones, Derivado Jerarquia Reglamentos, Organos legislativos ???? Su incumplimiento supone sancion, Nacional ???? Comunitario, Autonomica ???? Nacional, Local Jerarquia Reglamentos, Constitucion ???? Tratados Internacionales, Local Jerarquia Ordenanzas