WARNING:
JavaScript is turned OFF. None of the links on this concept map will
work until it is reactivated.
If you need help turning JavaScript On, click here.
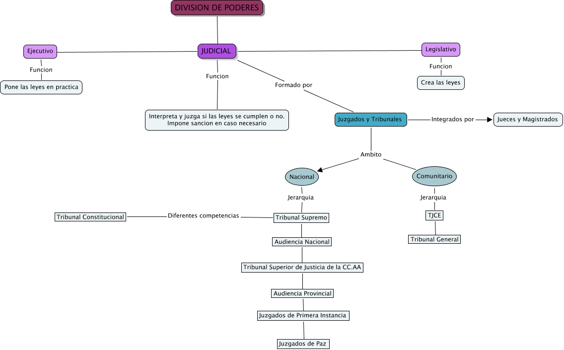
Este Cmap, tiene información relacionada con: Tribunales, JUDICIAL Formado por Juzgados y Tribunales, JUDICIAL Funcion Interpreta y juzga si las leyes se cumplen o no. Impone sancion en caso necesario, JUDICIAL ???? Legislativo, Legislativo Funcion Crea las leyes, Tribunal Supremo Diferentes competencias Tribunal Constitucional, Tribunal Superior de Justicia de la CC.AA ???? Audiencia Provincial, Comunitario Jerarquia TJCE, Tribunal Supremo ???? Audiencia Nacional, TJCE ???? Tribunal General, JUDICIAL ???? Ejecutivo, Ejecutivo Funcion Pone las leyes en practica, Juzgados de Primera Instancia ???? Juzgados de Paz, Nacional Jerarquia Tribunal Supremo, Audiencia Provincial ???? Juzgados de Primera Instancia, Audiencia Nacional ???? Tribunal Superior de Justicia de la CC.AA, DIVISION DE PODERES ???? JUDICIAL, Juzgados y Tribunales Ambito Comunitario, Juzgados y Tribunales Ambito Nacional, Juzgados y Tribunales Integrados por Jueces y Magistrados