WARNING:
JavaScript is turned OFF. None of the links on this concept map will
work until it is reactivated.
If you need help turning JavaScript On, click here.
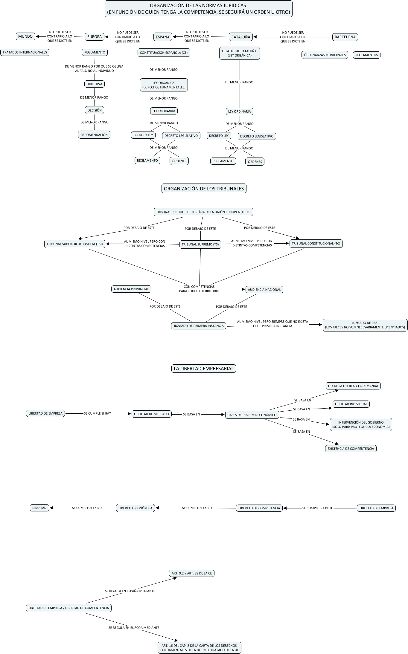
Este Cmap, tiene información relacionada con: MAPA CONCEPTUAL DEL CAS 1 DE RÈGIM JURÍDIC I DEL MERCAT 2010, LIBERTAD DE EMPRESA SE CUMPLE SI EXISTE LIBERTAD DE COMPETENCIA, TRIBUNAL SUPERIOR DE JUSTÍCIA DE LA UNIÓN EUROPEA (TIJUE) POR DEBAJO DE ESTE TRIBUNAL CONSTITUCIONAL (TC), DECRETO LEY DE MENOR RANGO REGLAMENTO, BASES DEL SISTEMA ECONÓMICO SE BASA EN LEY DE LA OFERTA Y LA DEMANDA, TRIBUNAL CONSTITUCIONAL (TC) CON COMPETENCIAS PARA TODO EL TERRITORIO AUDIENCIA NACIONAL, DIRECTIVA DE MENOR RANGO DECISIÓN, EUROPA NO PUEDE SER CONTRARIO A LO QUE SE DICTE EN MUNDO, ESPAÑA NO PUEDE SER CONTRARIO A LO QUE SE DICTE EN EUROPA, DECRETO LEY DE MENOR RANGO ÓRDENES, LEY ORGÁNICA (DERECHOS FUNAMENTALES) DE MENOR RANGO LEY ORDINARIA, LIBERTAD DE COMPETENCIA SE CUMPLE SI EXISTE LIBERTAD ECONÓMICA, LEY ORDINARIA DE MENOR RANGO DECRETO LEY, LIBERTAD DE MERCADO SE BASA EN BASES DEL SISTEMA ECONÓMICO, TRIBUNAL SUPERIOR DE JUSTÍCIA DE LA UNIÓN EUROPEA (TIJUE) POR DEBAJO DE ESTE TRIBUNAL SUPERIOR DE JUSTÍCIA (TSJ), LEY ORDINARIA DE MENOR RANGO DECRETO LEGISLATIVO, LEY ORDINARIA DE MENOR RANGO DECRETO LEGISLATIVO, CONSTITUACIÓN ESPAÑOLA (CE) DE MENOR RANGO LEY ORGÁNICA (DERECHOS FUNAMENTALES), ESTATUT DE CATALUÑA (LEY ORGÁNICA) DE MENOR RANGO LEY ORDINARIA, REGLAMENTO DE MENOR RANGO POR QUE SE OBLIGA AL PAÍS, NO AL INDIVIDUO DIRECTIVA, LIBERTAD ECONÓMICA SE CUMPLE SI EXISTE LIBERTAD