WARNING:
JavaScript is turned OFF. None of the links on this concept map will
work until it is reactivated.
If you need help turning JavaScript On, click here.
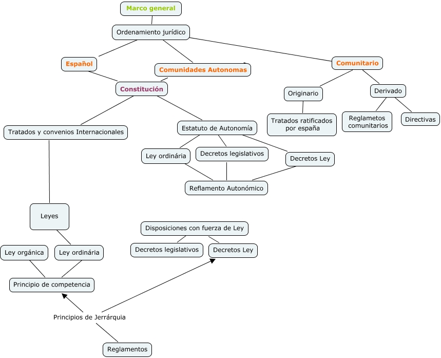
Este Cmap, tiene información relacionada con: Delia Vargas Zavaleta, Reflamento Autonómico ???? Decretos legislativos, Ley ordinária ???? Estatuto de Autonomía, Principio de competencia ???? Ley orgánica, Reflamento Autonómico ???? Decretos Ley, Reglamentos Principios de Jerrárquia Principio de competencia, Estatuto de Autonomía ???? Constitución, Ordenamiento jurídico ???? Marco general, Ley ordinária ???? Leyes, Constitución Comunidades Autonomas, Constitución ???? Español, Español ???? Ordenamiento jurídico, Derivado ???? ????, Leyes ???? Tratados y convenios Internacionales, Decretos Ley ???? Estatuto de Autonomía, Reglametos comunitarios ???? Derivado, Reglamentos Principios de Jerrárquia Decretos Ley, Comunidades Autonomas ???? Ordenamiento jurídico, Reflamento Autonómico ???? Decretos Ley, Reflamento Autonómico ???? Decretos Ley, Tratados y convenios Internacionales ???? Constitución