WARNING:
JavaScript is turned OFF. None of the links on this concept map will
work until it is reactivated.
If you need help turning JavaScript On, click here.
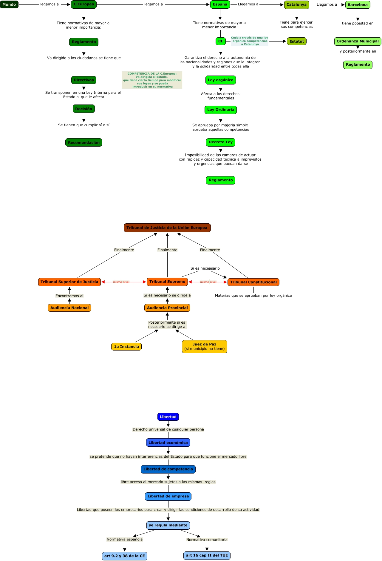
Este Cmap, tiene información relacionada con: CASO 1 ESTER BARTOLOMÉ, Decreto Ley Imposibilidad de las camaras de actuar con rapidez y capacidad técnica a imprevistos y urgencias que puedan darse Reglamento, se regula mediante Normativa comunitaria art 16 cap II del TUE, Reglamento Va dirigido a los ciudadanos se tiene que Directivas, Libertad de empresa Libertad que poseen los empresarios para crear y dirigir las condiciones de desarrollo de su actividad se regula mediante, Libertad económica se pretende que no hayan interferencias del Estado para que funcione el mercado libre Libertad de competencia, C.Europea llegamos a España, Ley Ordinaria Se aprueba por majoria simple aprueba aquellas competencias Decreto Ley, Juez de Paz (si municipio no tiene) Posteriormente si es necesario se dirige a Audiencia Provincial, Mundo llegamos a C.Europea, Catalunya Llegamos a Barcelona, Tribunal Superior de Justicia mismo nivel Tribunal Supremo, Libertad Derecho universal de cualquier persona Libertad económica, se regula mediante Normativa española art 9.2 y 38 de la CE, Directivas ???? COMPETENCIA DE LA C.Europea: Va dirigida al Estado, que tiene cierto tiempo para modificar sus leyes y se pueda introducir en su normativa, Libertad de competencia libre acceso al mercado sujetos a las mismas reglas Libertad de empresa, Ley orgánica Afecta a los derechos fundamentales Ley Ordinaria, Decisión Se tienen que cumplir sí o sí Recomendación, C.Europea Tiene normativas de mayor a menor importancia: Reglamento, Tribunal Constitucional Materias que se aprueban por ley orgánica, CE Garantiza el derecho a la autonomia de las nacionalidades y regiones que la integran y la solidaridad entre todas ella Ley orgánica