WARNING:
JavaScript is turned OFF. None of the links on this concept map will
work until it is reactivated.
If you need help turning JavaScript On, click here.
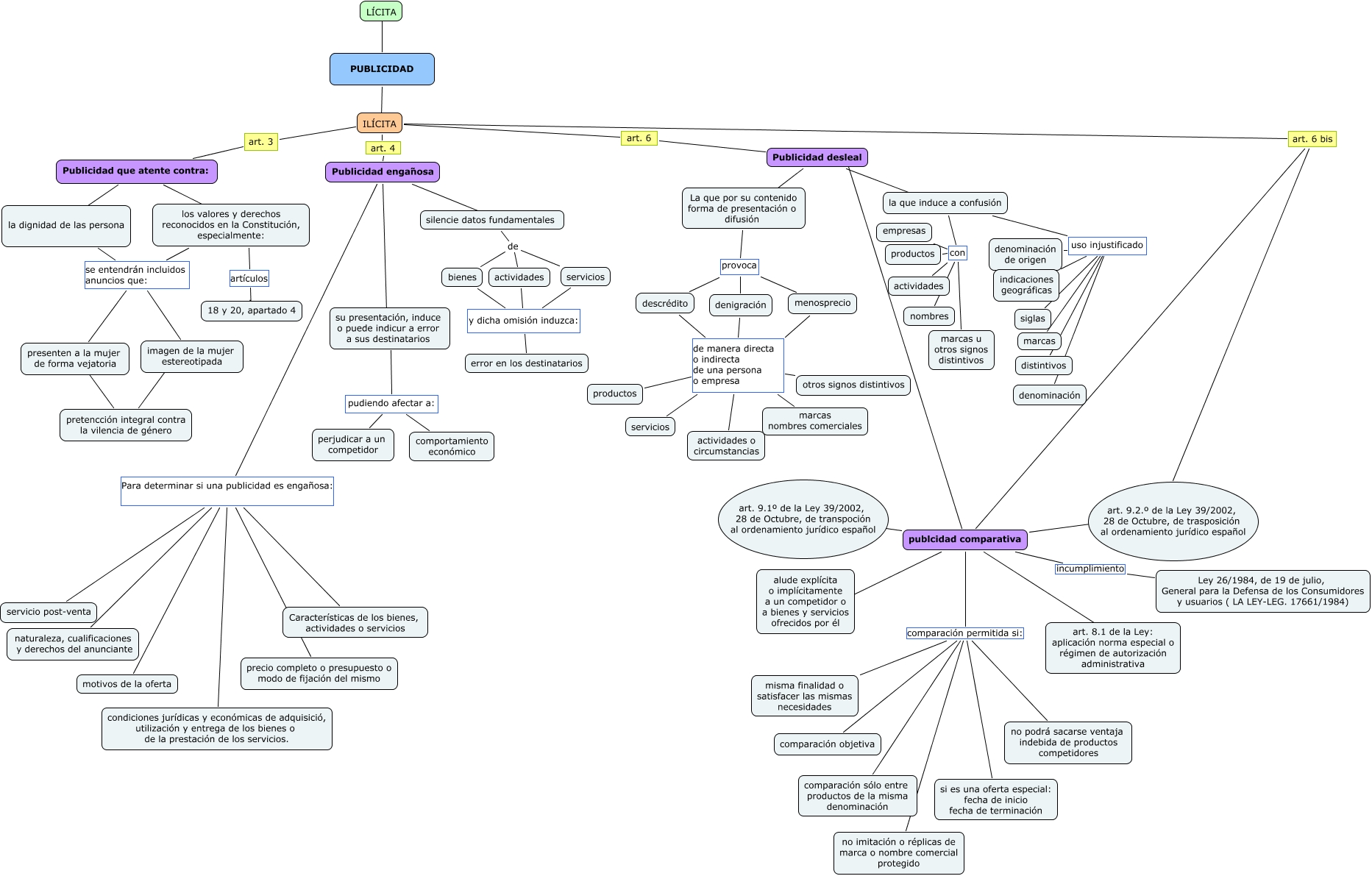
Este Cmap, tiene información relacionada con: PUBLICIDAD, silencie datos fundamentales de servicios, Publicidad desleal ???? La que por su contenido forma de presentación o difusión, los valores y derechos reconocidos en la Constitución, especialmente: se entendrán incluidos anuncios que: presenten a la mujer de forma vejatoria, descrédito de manera directa o indirecta de una persona o empresa actividades o circumstancias, su presentación, induce o puede indicur a error a sus destinatarios pudiendo afectar a: perjudicar a un competidor, menosprecio de manera directa o indirecta de una persona o empresa marcas nombres comerciales, la que induce a confusión uso injustificado distintivos, la que induce a confusión uso injustificado indicaciones geográficas, Publicidad que atente contra: ???? los valores y derechos reconocidos en la Constitución, especialmente:, los valores y derechos reconocidos en la Constitución, especialmente: se entendrán incluidos anuncios que: la dignidad de las persona, menosprecio de manera directa o indirecta de una persona o empresa otros signos distintivos, publcidad comparativa ???? art. 9.1º de la Ley 39/2002, 28 de Octubre, de transpoción al ordenamiento jurídico español, su presentación, induce o puede indicur a error a sus destinatarios pudiendo afectar a: comportamiento económico, silencie datos fundamentales de actividades, menosprecio de manera directa o indirecta de una persona o empresa servicios, los valores y derechos reconocidos en la Constitución, especialmente: artículos 18 y 20, apartado 4, los valores y derechos reconocidos en la Constitución, especialmente: se entendrán incluidos anuncios que: imagen de la mujer estereotipada, menosprecio de manera directa o indirecta de una persona o empresa productos, presenten a la mujer de forma vejatoria ???? pretencción integral contra la vilencia de género, la que induce a confusión uso injustificado siglas