WARNING:
JavaScript is turned OFF. None of the links on this concept map will
work until it is reactivated.
If you need help turning JavaScript On, click here.
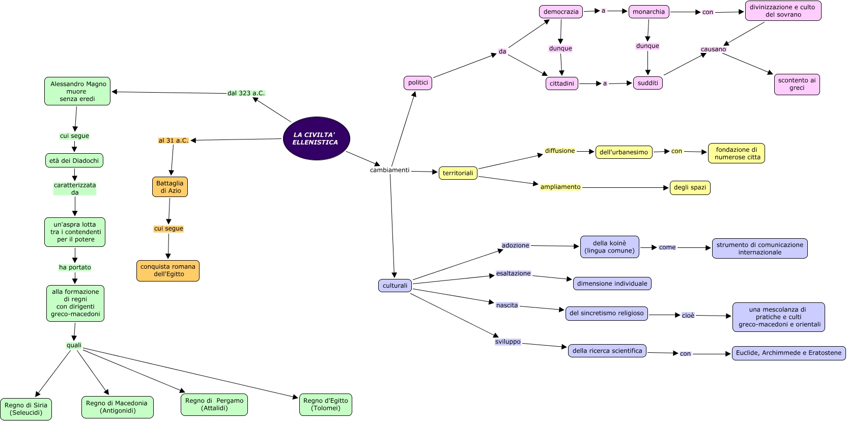
Questa Cmap, creata con IHMC CmapTools, contiene informazioni relative a: l'ellenismo baldi, beretta, d'angelo, LA CIVILTA' ELLENISTICA dal 323 a.C. Alessandro Magno muore senza eredi, un'aspra lotta tra i contendenti per il potere ha portato alla formazione di regni con dirigenti greco-macedoni, territoriali diffusione dell'urbanesimo, alla formazione di regni con dirigenti greco-macedoni quali Regno di Macedonia (Antigonidi), Battaglia di Azio cui segue conquista romana dell'Egitto, politici da democrazia, LA CIVILTA' ELLENISTICA cambiamenti politici, cittadini a sudditi, territoriali ampliamento degli spazi, culturali nascita del sincretismo religioso, alla formazione di regni con dirigenti greco-macedoni quali Regno di Siria (Seleucidi), LA CIVILTA' ELLENISTICA al 31 a.C. Battaglia di Azio, della koinè (lingua comune) come strumento di comunicazione internazionale, monarchia dunque sudditi, alla formazione di regni con dirigenti greco-macedoni quali Regno di Pergamo (Attalidi), età dei Diadochi caratterizzata da un'aspra lotta tra i contendenti per il potere, culturali sviluppo della ricerca scientifica, politici da cittadini, culturali esaltazione dimensione individuale, LA CIVILTA' ELLENISTICA cambiamenti territoriali