WARNING:
JavaScript is turned OFF. None of the links on this concept map will
work until it is reactivated.
If you need help turning JavaScript On, click here.
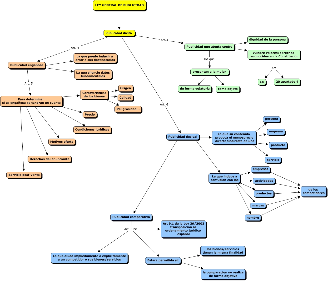
Este Cmap, tiene información relacionada con: Publicidad, La que induce a confusion con las actividades, Publicidad que atenta contra ???? dignidad de la persona, Publicidad desleal ???? La que induce a confusion con las, marcas ???? de los competidores, Lo que su contenido provoca el menosprecio directa/indirecta de una ???? persona, vulnere valores/derechos reconocidos en la Constitucion Art 18, La que induce a confusion con las ???? empresas, La que induce a confusion con las ???? productos, Para determinar si es engañosa se tendran en cuenta ???? Condiciones juridicas, Para determinar si es engañosa se tendran en cuenta ???? Servicio post-venta, Para determinar si es engañosa se tendran en cuenta ???? Derechos del anunciante, Publicidad comparativa Art. 6 bis La que aluda implicitamente o explicitamente a un competidor o sus bienes/servicios, La que induce a confusion con las ???? nombre, Caracteristicas de los bienes ???? Calidad, LEY GENERAL DE PUBLICIDAD ???? Publicidad ilicita, Caracteristicas de los bienes ???? Peligrosidad..., actividades ???? de los competidores, Publicidad comparativa Art. 6 bis Art 9.1 de la Ley 39/2002 transposicion al ordenamiento juridico español, Publicidad que atenta contra los que presenten a la mujer, Estara permitida si: ???? la comparacion se realiza de forma objetiva