WARNING:
JavaScript is turned OFF. None of the links on this concept map will
work until it is reactivated.
If you need help turning JavaScript On, click here.
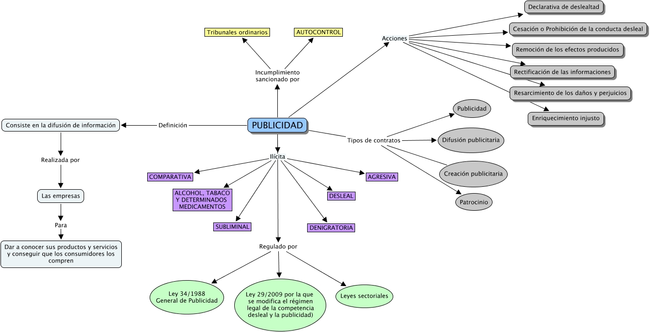
Este Cmap, tiene información relacionada con: PUBLICIDAD, PUBLICIDAD Tipos de contratos Difusión publicitaria, PUBLICIDAD Ilícita SUBLIMINAL, PUBLICIDAD Ilícita DENIGRATORIA, PUBLICIDAD Regulado por Ley 34/1988 General de Publicidad, PUBLICIDAD Ilícita AGRESIVA, PUBLICIDAD Acciones Remoción de los efectos producidos, PUBLICIDAD Ilícita DESLEAL, PUBLICIDAD Acciones Cesación o Prohibición de la conducta desleal, PUBLICIDAD Regulado por Ley 29/2009 por la que se modifica el régimen legal de la competencia desleal y la publicidad), PUBLICIDAD Definición Consiste en la difusión de información, PUBLICIDAD Incumplimiento sancionado por Tribunales ordinarios, Consiste en la difusión de información Realizada por Las empresas, PUBLICIDAD Acciones Resarcimiento de los daños y perjuicios, PUBLICIDAD Tipos de contratos Publicidad, PUBLICIDAD Incumplimiento sancionado por AUTOCONTROL, Las empresas Para Dar a conocer sus productos y servicios y conseguir que los consumidores los compren, PUBLICIDAD Acciones Enriquecimiento injusto, PUBLICIDAD Acciones Declarativa de deslealtad, PUBLICIDAD Tipos de contratos Creación publicitaria, PUBLICIDAD Tipos de contratos Patrocinio