WARNING:
JavaScript is turned OFF. None of the links on this concept map will
work until it is reactivated.
If you need help turning JavaScript On, click here.
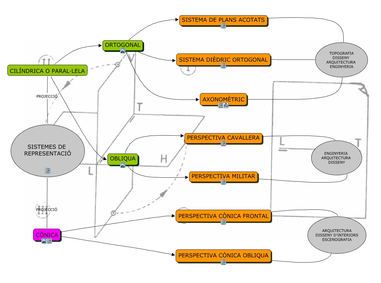
Aquest mapa conceptual conté informació relacionada amb: activitat4, ORTOGONAL AXONOMÈTRIC, CILÍNDRICA O PARAL·LELA OBLIQUA, OBLIQUA PERSPECTIVA CAVALLERA, PERSPECTIVA MILITAR ENGINYERIA ARQUITECTURA DISSENY, SISTEMES DE REPRESENTACIÓ PROJECCIÓ CÒNICA, SISTEMA DE PLANS ACOTATS TOPOGRAFIA DISSENY ARQUITECTURA ENGINYERIA, ORTOGONAL SISTEMA DE PLANS ACOTATS, PERSPECTIVA CÒNICA OBLIQUA ARQUITECTURA DISSENY D'INTERIORS ESCENOGRAFIA, ORTOGONAL SISTEMA DIÈDRIC ORTOGONAL, SISTEMES DE REPRESENTACIÓ PROJECCIÓ CILÍNDRICA O PARAL·LELA, CILÍNDRICA O PARAL·LELA ORTOGONAL, CÒNICA PERSPECTIVA CÒNICA FRONTAL, CÒNICA PERSPECTIVA CÒNICA OBLIQUA, SISTEMA DIÈDRIC ORTOGONAL TOPOGRAFIA DISSENY ARQUITECTURA ENGINYERIA, OBLIQUA PERSPECTIVA MILITAR, AXONOMÈTRIC TOPOGRAFIA DISSENY ARQUITECTURA ENGINYERIA, PERSPECTIVA CÒNICA FRONTAL ARQUITECTURA DISSENY D'INTERIORS ESCENOGRAFIA, PERSPECTIVA CAVALLERA ENGINYERIA ARQUITECTURA DISSENY