WARNING:
JavaScript is turned OFF. None of the links on this concept map will
work until it is reactivated.
If you need help turning JavaScript On, click here.
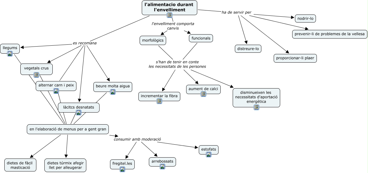
Este Cmap, tiene información relacionada con: alimentació durant l'envelliment, l'alimentacio durant l'envelliment ha de servir per proporcionar-li plaer, funcionals s'han de tenir en conte les necessitats de les persones aument de calci, funcionals s'han de tenir en conte les necessitats de les persones disminueixen les necessitats d'aportació energètica, morfològics s'han de tenir en conte les necessitats de les persones disminueixen les necessitats d'aportació energètica, en l'elaboració de menus per a gent gran dietes túrmix afegir llet per alleugerar, llegums en l'elaboració de menus per a gent gran, en l'elaboració de menus per a gent gran consumir amb moderació arrebossats, l'alimentacio durant l'envelliment es recomana beure molta aigua, làcitcs desnatats en l'elaboració de menus per a gent gran, funcionals s'han de tenir en conte les necessitats de les persones incrementar la fibra, l'alimentacio durant l'envelliment l'envelliment comporta canvis funcionals, en l'elaboració de menus per a gent gran consumir amb moderació estofats, beure molta aigua en l'elaboració de menus per a gent gran, l'alimentacio durant l'envelliment es recomana alternar carn i peix, en l'elaboració de menus per a gent gran consumir amb moderació fregitel.les, vegetals crus en l'elaboració de menus per a gent gran, l'alimentacio durant l'envelliment ha de servir per nodrir-lo, l'alimentacio durant l'envelliment es recomana vegetals crus, l'alimentacio durant l'envelliment es recomana llegums, en l'elaboració de menus per a gent gran dietes de fàcil masticació