WARNING:
JavaScript is turned OFF. None of the links on this concept map will
work until it is reactivated.
If you need help turning JavaScript On, click here.
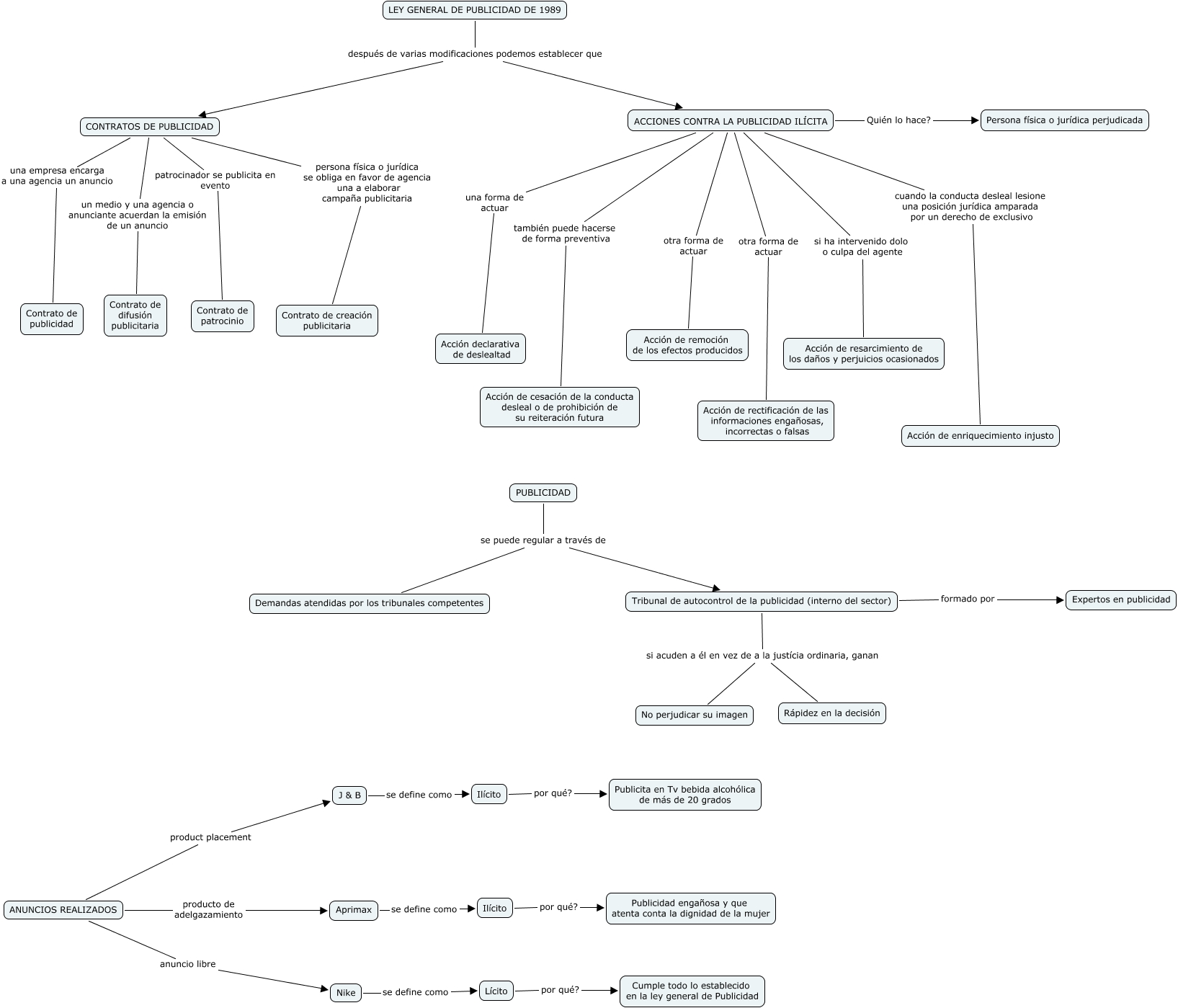
Este Cmap, tiene información relacionada con: MAPA CONCEPTUAL DEL CAS 2 DE RÈGIM JURÍDIC I DEL MERCAT 2010, Lícito por qué? Cumple todo lo establecido en la ley general de Publicidad, ACCIONES CONTRA LA PUBLICIDAD ILÍCITA también puede hacerse de forma preventiva Acción de cesación de la conducta desleal o de prohibición de su reiteración futura, ACCIONES CONTRA LA PUBLICIDAD ILÍCITA una forma de actuar Acción declarativa de deslealtad, Aprimax se define como Ilícito, ANUNCIOS REALIZADOS producto de adelgazamiento Aprimax, ACCIONES CONTRA LA PUBLICIDAD ILÍCITA si ha intervenido dolo o culpa del agente Acción de resarcimiento de los daños y perjuicios ocasionados, ACCIONES CONTRA LA PUBLICIDAD ILÍCITA cuando la conducta desleal lesione una posición jurídica amparada por un derecho de exclusivo Acción de enriquecimiento injusto, CONTRATOS DE PUBLICIDAD un medio y una agencia o anunciante acuerdan la emisión de un anuncio Contrato de difusión publicitaria, LEY GENERAL DE PUBLICIDAD DE 1989 después de varias modificaciones podemos establecer que CONTRATOS DE PUBLICIDAD, ANUNCIOS REALIZADOS anuncio libre Nike, PUBLICIDAD se puede regular a través de Demandas atendidas por los tribunales competentes, Nike se define como Lícito, PUBLICIDAD se puede regular a través de Tribunal de autocontrol de la publicidad (interno del sector), Ilícito por qué? Publicidad engañosa y que atenta conta la dignidad de la mujer, ANUNCIOS REALIZADOS product placement J & B, ACCIONES CONTRA LA PUBLICIDAD ILÍCITA otra forma de actuar Acción de remoción de los efectos producidos, CONTRATOS DE PUBLICIDAD patrocinador se publicita en evento Contrato de patrocinio, Tribunal de autocontrol de la publicidad (interno del sector) formado por Expertos en publicidad, ACCIONES CONTRA LA PUBLICIDAD ILÍCITA otra forma de actuar Acción de rectificación de las informaciones engañosas, incorrectas o falsas, Ilícito por qué? Publicita en Tv bebida alcohólica de más de 20 grados