WARNING:
JavaScript is turned OFF. None of the links on this concept map will
work until it is reactivated.
If you need help turning JavaScript On, click here.
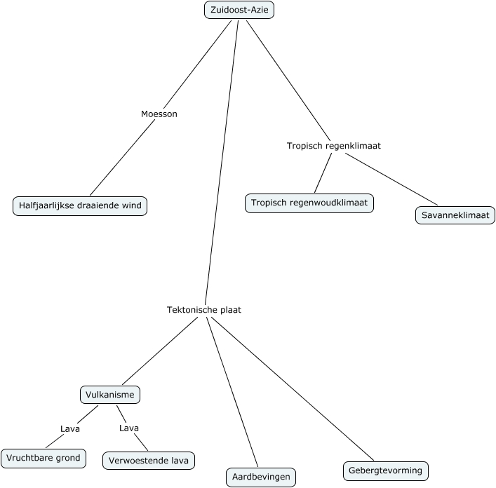
Deze Concept Map heeft informatie gerelateerd aan: par. 3 (h3), Zuidoost-Azie Tropisch regenklimaat Tropisch regenwoudklimaat, Vulkanisme Lava Vruchtbare grond, Zuidoost-Azie Moesson Halfjaarlijkse draaiende wind, Zuidoost-Azie Tektonische plaat Aardbevingen, Zuidoost-Azie Tektonische plaat Vulkanisme, Zuidoost-Azie Tropisch regenklimaat Savanneklimaat, Zuidoost-Azie Tektonische plaat Gebergtevorming, Vulkanisme Lava Verwoestende lava