WARNING:
JavaScript is turned OFF. None of the links on this concept map will
work until it is reactivated.
If you need help turning JavaScript On, click here.
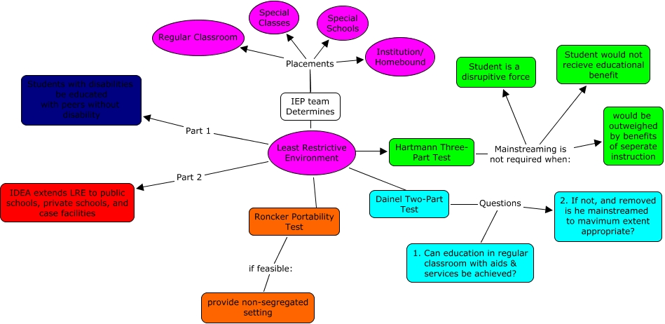
This Concept Map, created with IHMC CmapTools, has information related to: LRE, Least Restrictive Environment ???? Dainel Two-Part Test, Least Restrictive Environment Placements Special Schools, Roncker Portability Test if feasible: provide non-segregated setting, Least Restrictive Environment Part 2 IDEA extends LRE to public schools, private schools, and case facilities, Least Restrictive Environment Placements IEP team Determines, Least Restrictive Environment Part 1 Students with disabilities be educated with peers without disability, Dainel Two-Part Test Questions 1. Can education in regular classroom with aids & services be achieved?, Dainel Two-Part Test Questions 2. If not, and removed is he mainstreamed to mavimum extent appropriate?, Hartmann Three- Part Test Mainstreaming is not required when: Student would not recieve educational benefit, Least Restrictive Environment ???? Roncker Portability Test, Least Restrictive Environment Placements Special Classes, Least Restrictive Environment ???? Hartmann Three- Part Test, Hartmann Three- Part Test Mainstreaming is not required when: would be outweighed by benefits of seperate instruction, Least Restrictive Environment Placements Regular Classroom, Least Restrictive Environment Placements Institution/ Homebound, Hartmann Three- Part Test Mainstreaming is not required when: Student is a disrupitive force