WARNING:
JavaScript is turned OFF. None of the links on this concept map will
work until it is reactivated.
If you need help turning JavaScript On, click here.
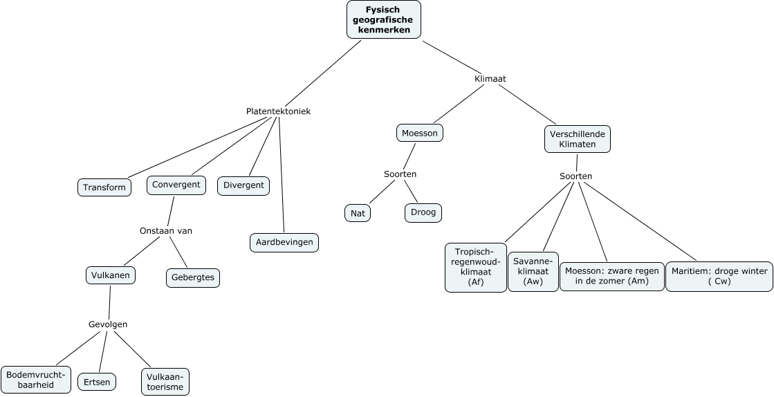
Deze Concept Map heeft informatie gerelateerd aan: Paragraaf3, Fysisch geografische kenmerken Platentektoniek Convergent, Fysisch geografische kenmerken Klimaat Verschillende Klimaten, Fysisch geografische kenmerken Platentektoniek Divergent, Vulkanen Gevolgen Vulkaan- toerisme, Verschillende Klimaten Soorten Savanne- klimaat (Aw), Vulkanen Gevolgen Ertsen, Fysisch geografische kenmerken Platentektoniek Transform, Moesson Soorten Nat, Fysisch geografische kenmerken Platentektoniek Aardbevingen, Convergent Onstaan van Gebergtes, Vulkanen Gevolgen Bodemvrucht- baarheid, Convergent Onstaan van Vulkanen, Moesson Soorten Droog, Fysisch geografische kenmerken Klimaat Moesson, Verschillende Klimaten Soorten Tropisch- regenwoud- klimaat (Af), Verschillende Klimaten Soorten Moesson: zware regen in de zomer (Am), Verschillende Klimaten Soorten Maritiem: droge winter ( Cw)