WARNING:
JavaScript is turned OFF. None of the links on this concept map will
work until it is reactivated.
If you need help turning JavaScript On, click here.
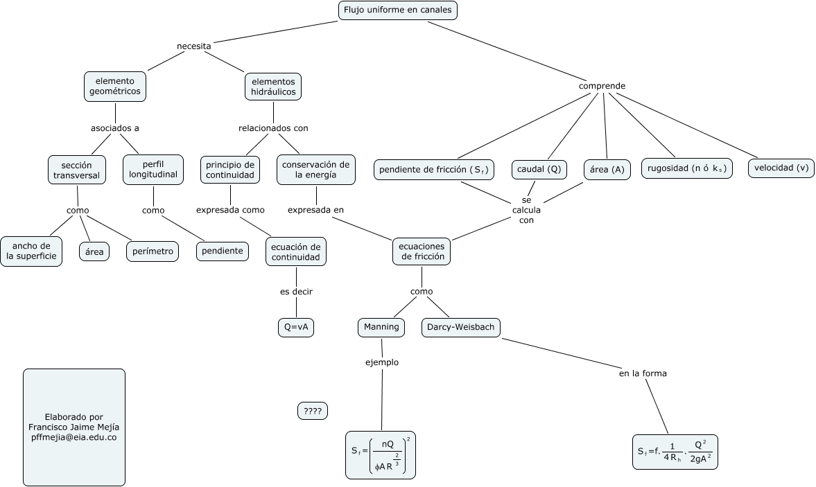
Este Cmap, tiene información relacionada con: Cálculo de flujo uniforme en canales, Flujo uniforme en canales comprende velocidad (v), elementos hidráulicos relacionados con principio de continuidad, Flujo uniforme en canales necesita elementos hidráulicos, principio de continuidad expresada como ecuación de continuidad, ecuaciones de fricción como Darcy-Weisbach, conservación de la energía expresada en ecuaciones de fricción, ecuaciones de fricción como Manning, elemento geométricos asociados a sección transversal, Flujo uniforme en canales comprende caudal (Q), caudal (Q) se calcula con ecuaciones de fricción, perfil longitudinal como pendiente, elementos hidráulicos relacionados con conservación de la energía, elemento geométricos asociados a perfil longitudinal, ecuación de continuidad es decir Q=vA, Flujo uniforme en canales comprende <math xmlns="http://www.w3.org/1998/Math/MathML"> <mrow> <mtext> rugosidad (n ó </mtext> <mmultiscripts> <mtext> k </mtext> <mtext> s </mtext> <none/> </mmultiscripts> <mtext> ) </mtext> </mrow> </math>, Flujo uniforme en canales comprende <math xmlns="http://www.w3.org/1998/Math/MathML"> <mrow> <mtext> pendiente de fricción ( </mtext> <mmultiscripts> <mtext> S </mtext> <mtext> f </mtext> <none/> </mmultiscripts> <mtext> ) </mtext> </mrow> </math>, Flujo uniforme en canales necesita elemento geométricos, sección transversal como ancho de la superficie, Flujo uniforme en canales comprende área (A), sección transversal como área