WARNING:
JavaScript is turned OFF. None of the links on this concept map will
work until it is reactivated.
If you need help turning JavaScript On, click here.
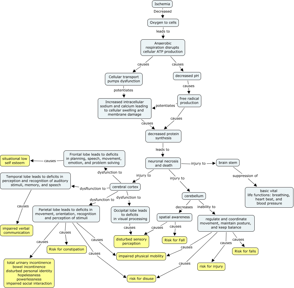
This Concept Map, created with IHMC CmapTools, has information related to: Simplified map, Cellular transport pumps dysfunction potentiates Increased intracellular sodium and calcium leading to cellular swelling and membrane damage, Anaerobic respiration disrupts cellular ATP production causes decreased pH, cerebral cortex dysfunction to Frontal lobe leads to deficits in planning, speech, movement, emotion, and problem solving, neuronal necrosis and death injury to cerebellum, free radical production potentiates Increased intracellular sodium and calcium leading to cellular swelling and membrane damage, Frontal lobe leads to deficits in planning, speech, movement, emotion, and problem solving causes situational low self esteem, brain stem suppression of basic vital life functions: breathing, heart beat, and blood pressure, Oxygen to cells leads to Anaerobic respiration disrupts cellular ATP production, decreased protein synthesis leads to neuronal necrosis and death, spatial awareness causes Risk for Fall, cerebral cortex dysfunction to Parietal lobe leads to deficits in movement, orientation, recognition and perception of stimuli, Parietal lobe leads to deficits in movement, orientation, recognition and perception of stimuli causes total urinary incontinence bowel incontinence disturbed personal identity hopelessness powerlessness impaired social interaction, Parietal lobe leads to deficits in movement, orientation, recognition and perception of stimuli causes Risk for constipation, Parietal lobe leads to deficits in movement, orientation, recognition and perception of stimuli causes risk for disuse, cerebellum decreases spatial awareness, decreased pH causes free radical production, Increased intracellular sodium and calcium leading to cellular swelling and membrane damage causes decreased protein synthesis, cerebellum inability to regulate and coordinate movement, maintain posture, and keep balance, Anaerobic respiration disrupts cellular ATP production causes Cellular transport pumps dysfunction, regulate and coordinate movement, maintain posture, and keep balance causes Risk for falls