WARNING:
JavaScript is turned OFF. None of the links on this concept map will
work until it is reactivated.
If you need help turning JavaScript On, click here.
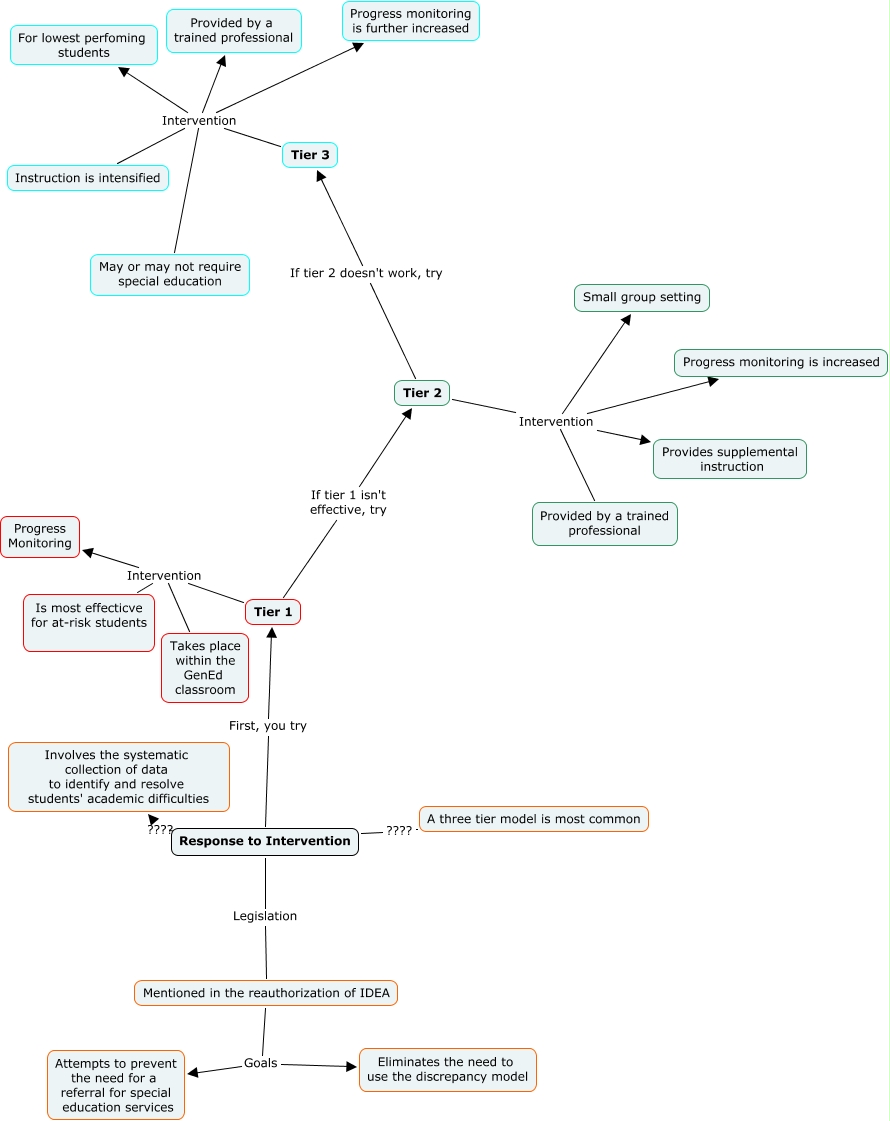
This Concept Map, created with IHMC CmapTools, has information related to: RTI, Tier 1 Intervention Is most effecticve for at-risk students, Response to Intervention Legislation Mentioned in the reauthorization of IDEA, Tier 1 Intervention Progress Monitoring, Tier 3 Intervention Provided by a trained professional, Tier 2 Intervention Small group setting, Tier 2 Intervention Progress monitoring is increased, Tier 3 Intervention Progress monitoring is further increased, Tier 1 If tier 1 isn't effective, try Tier 2, Tier 2 If tier 2 doesn't work, try Tier 3, Tier 3 Intervention Instruction is intensified, Response to Intervention First, you try Tier 1, Response to Intervention ???? Involves the systematic collection of data to identify and resolve students' academic difficulties, Tier 3 Intervention For lowest perfoming students, Tier 1 Intervention Takes place within the GenEd classroom, Tier 2 Intervention Provided by a trained professional, Mentioned in the reauthorization of IDEA Goals Eliminates the need to use the discrepancy model, Mentioned in the reauthorization of IDEA Goals Attempts to prevent the need for a referral for special education services, Response to Intervention ???? A three tier model is most common, Tier 3 Intervention May or may not require special education, Tier 2 Intervention Provides supplemental instruction