WARNING:
JavaScript is turned OFF. None of the links on this concept map will
work until it is reactivated.
If you need help turning JavaScript On, click here.
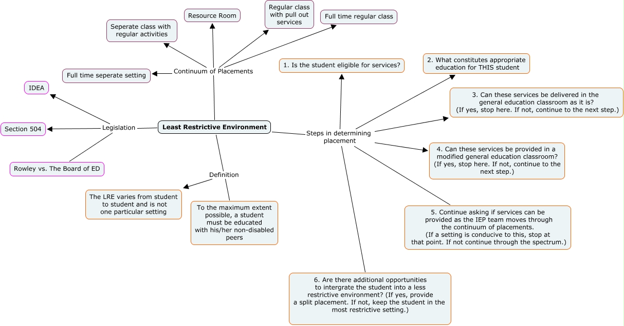
This Concept Map, created with IHMC CmapTools, has information related to: LRE, Least Restrictive Environment Steps in determining placement 1. Is the student eligible for services?, Least Restrictive Environment Continuum of Placements Full time seperate setting, Least Restrictive Environment Steps in determining placement 4. Can these services be provided in a modified general education classroom? (If yes, stop here. If not, continue to the next step.), Least Restrictive Environment Definition To the maximum extent possible, a student must be educated with his/her non-disabled peers, Least Restrictive Environment Legislation IDEA, Least Restrictive Environment Legislation Section 504, Least Restrictive Environment Steps in determining placement 2. What constitutes appropriate education for THIS student, Least Restrictive Environment Definition The LRE varies from student to student and is not one particular setting, Least Restrictive Environment Continuum of Placements Seperate class with regular activities, Least Restrictive Environment Steps in determining placement 6. Are there additional opportunities to intergrate the student into a less restrictive environment? (If yes, provide a split placement. If not, keep the student in the most restrictive setting.), Least Restrictive Environment Continuum of Placements Full time regular class, Least Restrictive Environment Steps in determining placement 5. Continue asking if services can be provided as the IEP team moves through the continuum of placements. (If a setting is conducive to this, stop at that point. If not continue through the spectrum.), Least Restrictive Environment Continuum of Placements Regular class with pull out services, Least Restrictive Environment Legislation Rowley vs. The Board of ED, Least Restrictive Environment Steps in determining placement 3. Can these services be delivered in the general education classroom as it is? (If yes, stop here. If not, continue to the next step.), Least Restrictive Environment Continuum of Placements Resource Room