WARNING:
JavaScript is turned OFF. None of the links on this concept map will
work until it is reactivated.
If you need help turning JavaScript On, click here.
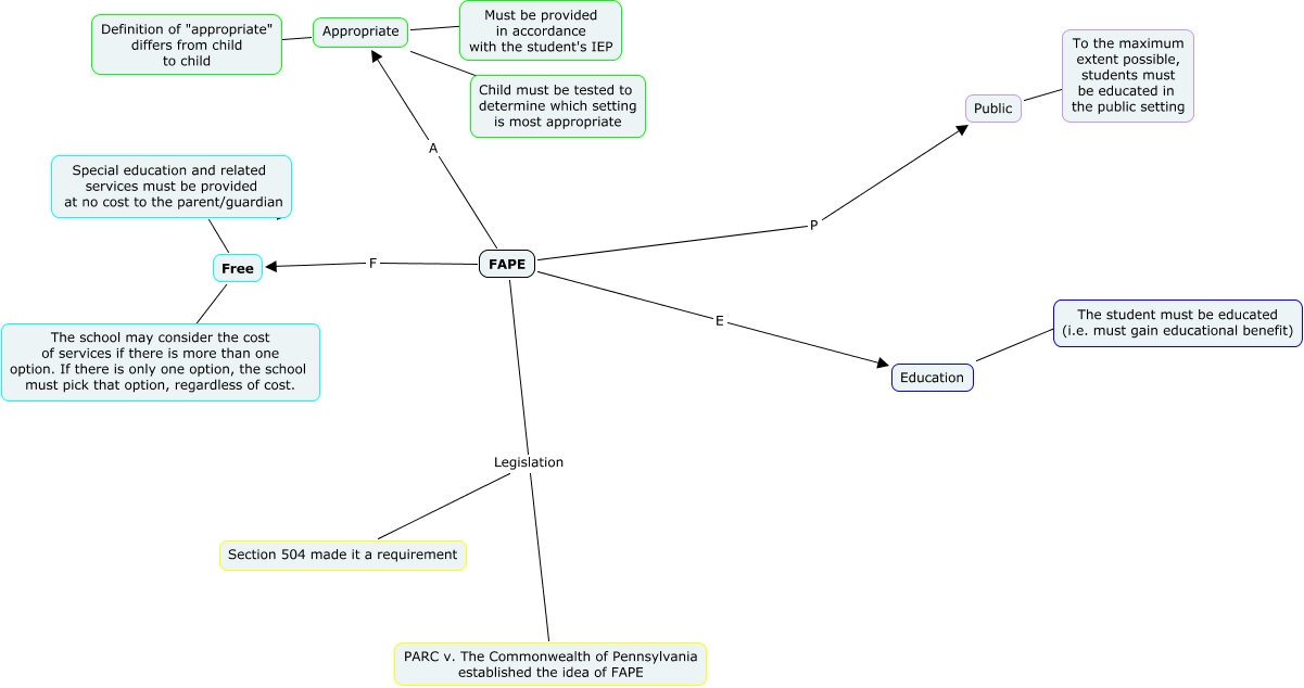
This Concept Map, created with IHMC CmapTools, has information related to: FAPE, Free ???? The school may consider the cost of services if there is more than one option. If there is only one option, the school must pick that option, regardless of cost., FAPE F Free, FAPE Legislation PARC v. The Commonwealth of Pennsylvania established the idea of FAPE, FAPE Legislation Section 504 made it a requirement, FAPE E Education, Appropriate ???? Child must be tested to determine which setting is most appropriate, Free ???? Special education and related services must be provided at no cost to the parent/guardian, FAPE A Appropriate, Public ???? To the maximum extent possible, students must be educated in the public setting, FAPE P Public, Appropriate ???? Must be provided in accordance with the student's IEP, Appropriate ???? Definition of "appropriate" differs from child to child, Education ???? The student must be educated (i.e. must gain educational benefit)