WARNING:
JavaScript is turned OFF. None of the links on this concept map will
work until it is reactivated.
If you need help turning JavaScript On, click here.
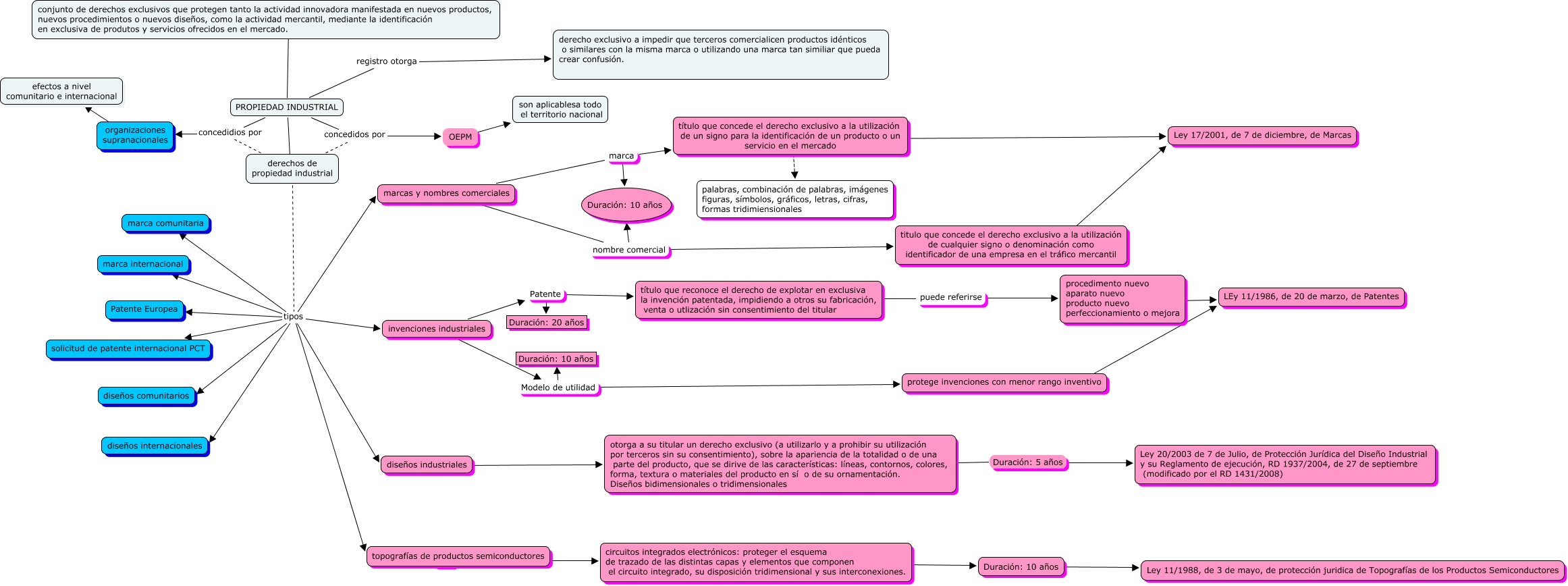
Este Cmap, tiene información relacionada con: PROPIEDAD INDUSTRIAL, título que concede el derecho exclusivo a la utilización de un signo para la identificación de un producto o un servicio en el mercado ???? Ley 17/2001, de 7 de diciembre, de Marcas, PROPIEDAD INDUSTRIAL registro otorga derecho exclusivo a impedir que terceros comercialicen productos idénticos o similares con la misma marca o utilizando una marca tan similiar que pueda crear confusión., derechos de propiedad industrial concedidios por organizaciones supranacionales, PROPIEDAD INDUSTRIAL concedidos por OEPM, marcas y nombres comerciales marca Duración: 10 años, otorga a su titular un derecho exclusivo (a utilizarlo y a prohibir su utilización por terceros sin su consentimiento), sobre la apariencia de la totalidad o de una parte del producto, que se dirive de las características: líneas, contornos, colores, forma, textura o materiales del producto en sí o de su ornamentación. Diseños bidimensionales o tridimensionales Duración: 5 años Ley 20/2003 de 7 de Julio, de Protección Jurídica del Diseño Industrial y su Reglamento de ejecución, RD 1937/2004, de 27 de septiembre (modificado por el RD 1431/2008), derechos de propiedad industrial tipos marca comunitaria, Duración: 10 años ???? Ley 11/1988, de 3 de mayo, de protección juridica de Topografías de los Productos Semiconductores, invenciones industriales Modelo de utilidad Duración: 10 años, derechos de propiedad industrial tipos solicitud de patente internacional PCT, derechos de propiedad industrial tipos diseños industriales, invenciones industriales Patente Duración: 20 años, derechos de propiedad industrial tipos diseños internacionales, circuitos integrados electrónicos: proteger el esquema de trazado de las distintas capas y elementos que componen el circuito integrado, su disposición tridimensional y sus interconexiones. ???? Duración: 10 años, OEPM ???? son aplicablesa todo el territorio nacional, derechos de propiedad industrial tipos marca internacional, invenciones industriales Modelo de utilidad protege invenciones con menor rango inventivo, derechos de propiedad industrial tipos topografías de productos semiconductores, PROPIEDAD INDUSTRIAL concedidios por organizaciones supranacionales, marcas y nombres comerciales nombre comercial Duración: 10 años