WARNING:
JavaScript is turned OFF. None of the links on this concept map will
work until it is reactivated.
If you need help turning JavaScript On, click here.
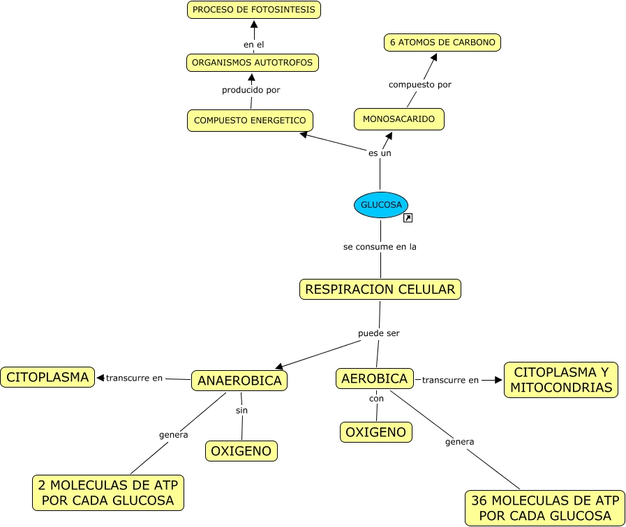
Este Cmap, tiene información relacionada con: GLUCOSA, ANAEROBICA genera 2 MOLECULAS DE ATP POR CADA GLUCOSA, RESPIRACION CELULAR puede ser AEROBICA, GLUCOSA se consume en la RESPIRACION CELULAR, ORGANISMOS AUTOTROFOS en el PROCESO DE FOTOSINTESIS, ANAEROBICA sin OXIGENO, MONOSACARIDO compuesto por 6 ATOMOS DE CARBONO, AEROBICA transcurre en CITOPLASMA Y MITOCONDRIAS, COMPUESTO ENERGETICO producido por ORGANISMOS AUTOTROFOS, ANAEROBICA transcurre en CITOPLASMA, AEROBICA con OXIGENO, AEROBICA genera 36 MOLECULAS DE ATP POR CADA GLUCOSA, GLUCOSA es un MONOSACARIDO, RESPIRACION CELULAR puede ser ANAEROBICA, GLUCOSA es un COMPUESTO ENERGETICO