WARNING:
JavaScript is turned OFF. None of the links on this concept map will
work until it is reactivated.
If you need help turning JavaScript On, click here.
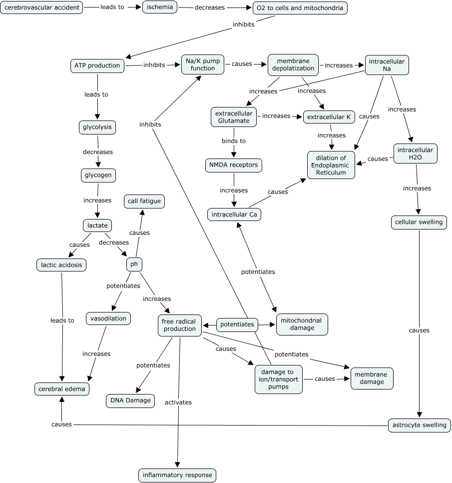
This Concept Map, created with IHMC CmapTools, has information related to: attempting to organize Cmap, ph causes call fatigue, glycolysis decreases glycogen, NMDA receptors increases intracellular Ca, extracellular Glutamate increases extracellular K, ATP production leads to glycolysis, damage to ion/transport pumps causes membrane damage, Na/K pump function causes membrane depolatization, glycogen increases lactate, extracellular Glutamate binds to NMDA receptors, ph potentiates vasodilation, free radical production potentiates membrane damage, membrane depolatization increases extracellular K, free radical production activates inflammatory response, ischemia decreases O2 to cells and mitochondria, lactic acidosis leads to cerebral edema, intracellular H2O increases cellular swelling, intracellular Na causes dilation of Endoplasmic Reticulum, free radical production causes damage to ion/transport pumps, cellular swelling causes astrocyte swelling, extracellular K increases dilation of Endoplasmic Reticulum