WARNING:
JavaScript is turned OFF. None of the links on this concept map will
work until it is reactivated.
If you need help turning JavaScript On, click here.
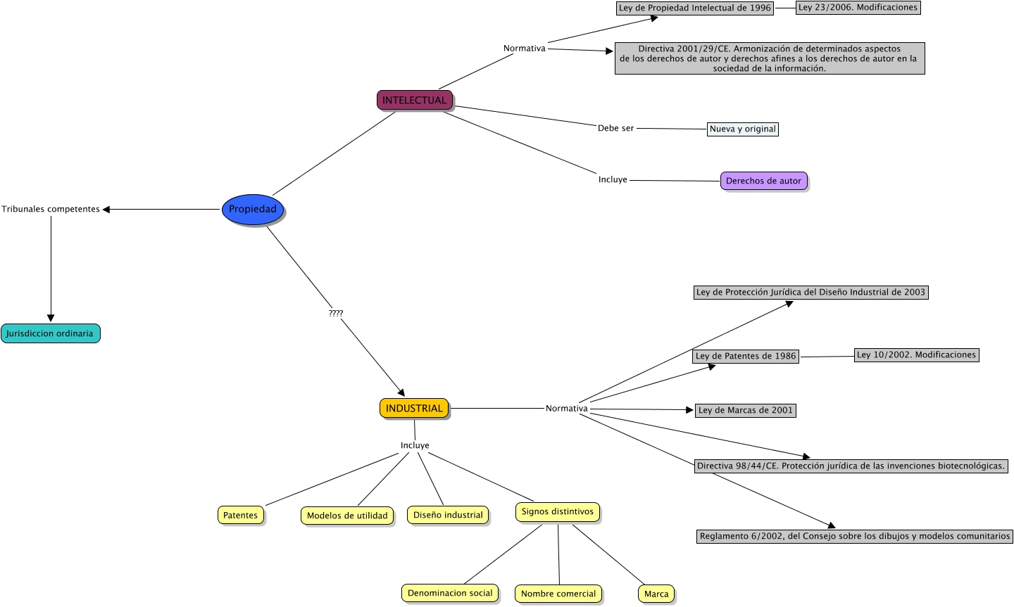
Este Cmap, tiene información relacionada con: Casos 3 y 4, Signos distintivos ???? Nombre comercial, Propiedad Tribunales competentes Jurisdiccion ordinaria, Signos distintivos ???? Denominacion social, INDUSTRIAL Incluye Signos distintivos, INDUSTRIAL Normativa Ley de Patentes de 1986, INDUSTRIAL Normativa Directiva 98/44/CE. Protección jurídica de las invenciones biotecnológicas., Propiedad ???? INTELECTUAL, INTELECTUAL Normativa Ley de Propiedad Intelectual de 1996, INTELECTUAL Normativa Directiva 2001/29/CE. Armonización de determinados aspectos de los derechos de autor y derechos afines a los derechos de autor en la sociedad de la información., INDUSTRIAL Normativa Ley de Protección Jurídica del Diseño Industrial de 2003, INDUSTRIAL Incluye Diseño industrial, Ley de Patentes de 1986 ???? Ley 10/2002. Modificaciones, Signos distintivos ???? Marca, INTELECTUAL Debe ser Nueva y original, INTELECTUAL Incluye Derechos de autor, INDUSTRIAL Normativa Reglamento 6/2002, del Consejo sobre los dibujos y modelos comunitarios, Propiedad ???? INDUSTRIAL, INDUSTRIAL Normativa Ley de Marcas de 2001, INDUSTRIAL Incluye Patentes, INDUSTRIAL Incluye Modelos de utilidad