WARNING:
JavaScript is turned OFF. None of the links on this concept map will
work until it is reactivated.
If you need help turning JavaScript On, click here.
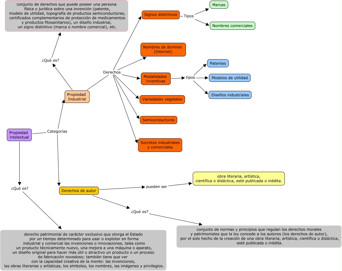
Este Cmap, tiene información relacionada con: Propiedad intelectual, Propiedad intelectual Categorías Propiedad Industrial, Propiedad Industrial Derechos Semiconductores, Propiedad intelectual ¿Qué es? derecho patrimonial de carácter exclusivo que otorga el Estado por un tiempo determinado para usar o explotar en forma industrial y comercial las invenciones o innovaciones, tales como un producto técnicamente nuevo, una mejora a una máquina o aparato, un diseño original para hacer más útil o atractivo un producto o un proceso de fabricación novedoso; también tiene que ver con la capacidad creativa de la mente: las invenciones, las obras literarias y artísticas, los símbolos, los nombres, las imágenes y privilegios., Modalidades inventivas tipos Modelos de utilidad, Propiedad Industrial Derechos Signos distintivos, Propiedad Industrial Derechos Variedades vegetales, Propiedad intelectual Categorías Derechos de autor, Propiedad Industrial Derechos Secretos industriales y comerciales, Signos distintivos Tipos Nombres comerciales, Derechos de autor pueden ser obra literaria, artística, científica o didáctica, esté publicada o inédita., Propiedad Industrial Derechos Nombres de dominio (Internet), Modalidades inventivas tipos Diseños industriales, Signos distintivos Tipos Marcas, Propiedad Industrial ¿Qué es? conjunto de derechos que puede poseer una persona física o jurídica sobre una invención (patente, modelo de utilidad, topografía de productos semiconductores, certificados complementarios de protección de medicamentos y productos fitosanitarios), un diseño industrial, un signo distintivo (marca o nombre comercial), etc., Modalidades inventivas tipos Patentes, Derechos de autor ¿Qué es? conjunto de normas y principios que regulan los derechos morales y patrimoniales que la ley concede a los autores (los derechos de autor), por el solo hecho de la creación de una obra literaria, artística, científica o didáctica, esté publicada o inédita., Propiedad Industrial Derechos Modalidades inventivas