WARNING:
JavaScript is turned OFF. None of the links on this concept map will
work until it is reactivated.
If you need help turning JavaScript On, click here.
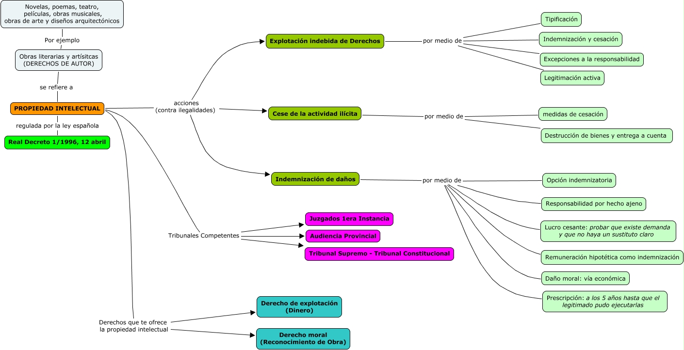
Este Cmap, tiene información relacionada con: Cmap3 (Propiedad intelectual), Indemnización de daños por medio de Lucro cesante: probar que existe demanda y que no haya un sustituto claro, PROPIEDAD INTELECTUAL Derechos que te ofrece la propiedad intelectual Derecho moral (Reconocimiento de Obra), Cese de la actividad ilícita por medio de medidas de cesación, Indemnización de daños por medio de Daño moral: vía económica, Cese de la actividad ilícita por medio de Destrucción de bienes y entrega a cuenta, PROPIEDAD INTELECTUAL acciones (contra ilegalidades) Explotación indebida de Derechos, PROPIEDAD INTELECTUAL Tribunales Competentes Audiencia Provincial, PROPIEDAD INTELECTUAL acciones (contra ilegalidades) Indemnización de daños, Indemnización de daños por medio de Responsabilidad por hecho ajeno, Explotación indebida de Derechos por medio de Tipificación, PROPIEDAD INTELECTUAL Tribunales Competentes Juzgados 1era Instancia, PROPIEDAD INTELECTUAL Tribunales Competentes Tribunal Supremo - Tribunal Constitucional, Explotación indebida de Derechos por medio de Indemnización y cesación, Obras literarias y artísitcas (DERECHOS DE AUTOR) Por ejemplo Novelas, poemas, teatro, películas, obras musicales, obras de arte y diseños arquitectónicos, Indemnización de daños por medio de Prescripción: a los 5 años hasta que el legitimado pudo ejecutarlas, Indemnización de daños por medio de Remuneración hipotética como indemnización, Indemnización de daños por medio de Opción indemnizatoria, Explotación indebida de Derechos por medio de Legitimación activa, PROPIEDAD INTELECTUAL se refiere a Obras literarias y artísitcas (DERECHOS DE AUTOR), PROPIEDAD INTELECTUAL Derechos que te ofrece la propiedad intelectual Derecho de explotación (Dinero)