WARNING:
JavaScript is turned OFF. None of the links on this concept map will
work until it is reactivated.
If you need help turning JavaScript On, click here.
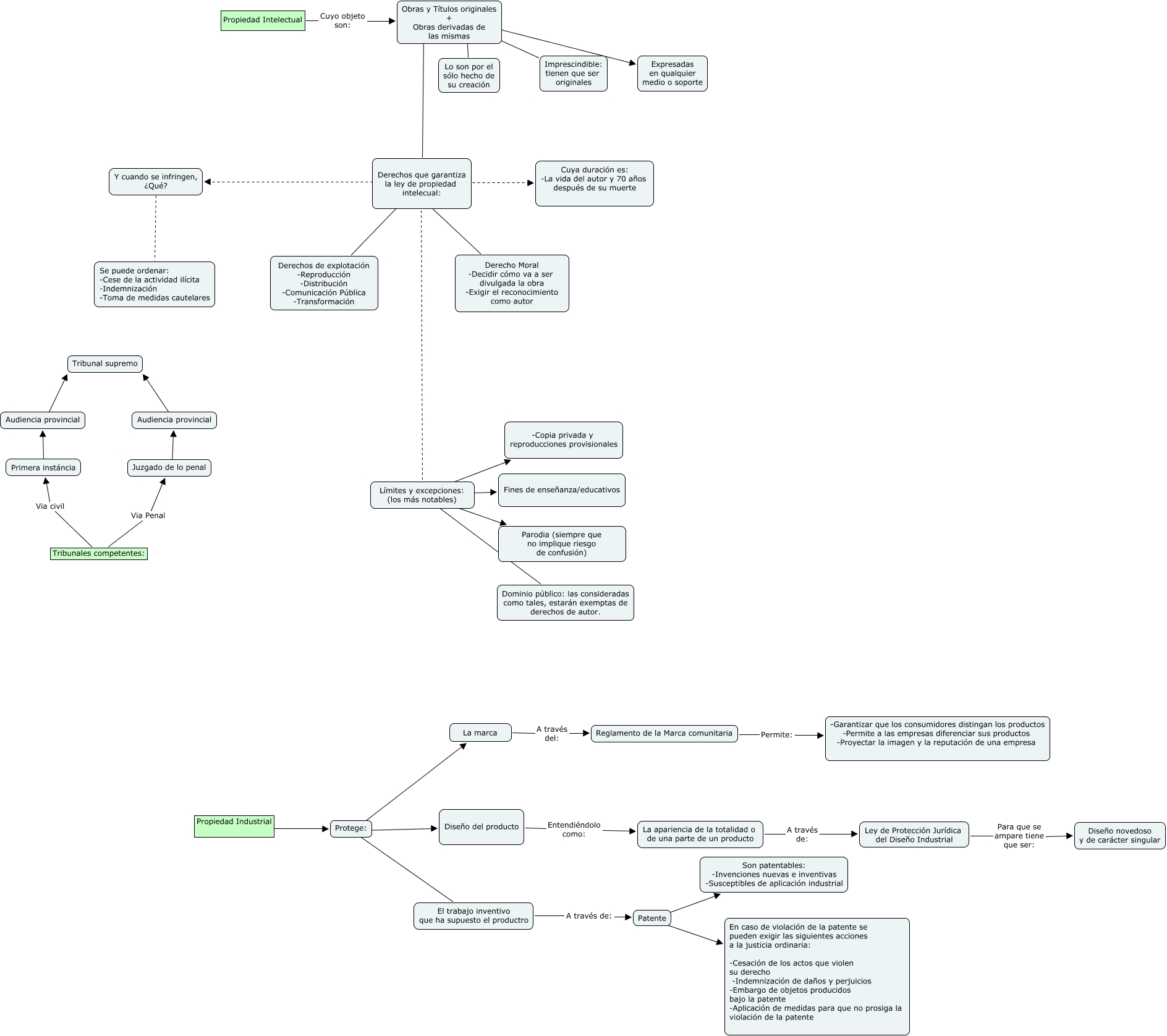
Este Cmap, tiene información relacionada con: terceroycuarto caso, Juzgado de lo penal ???? Audiencia provincial, Reglamento de la Marca comunitaria Permite: -Garantizar que los consumidores distingan los productos -Permite a las empresas diferenciar sus productos -Proyectar la imagen y la reputación de una empresa , Obras y Títulos originales + Obras derivadas de las mismas ???? Lo son por el sólo hecho de su creación, Límites y excepciones: (los más notables) ???? Fines de enseñanza/educativos, Audiencia provincial ???? Tribunal supremo, Diseño del producto Entendiéndolo como: La apariencia de la totalidad o de una parte de un producto, Obras y Títulos originales + Obras derivadas de las mismas ???? Imprescindible: tienen que ser originales, Tribunales competentes: Via civil Primera instáncia, Derechos que garantiza la ley de propiedad intelecual: ???? Y cuando se infringen, ¿Qué?, Derechos que garantiza la ley de propiedad intelecual: ???? Derechos de explotación -Reproducción -Distribución -Comunicación Pública -Transformación, Patente ???? Son patentables: -Invenciones nuevas e inventivas -Susceptibles de aplicación industrial, Derechos que garantiza la ley de propiedad intelecual: ???? Derecho Moral -Decidir cómo va a ser divulgada la obra -Exigir el reconocimiento como autor, Obras y Títulos originales + Obras derivadas de las mismas ???? Expresadas en qualquier medio o soporte, Primera instáncia Luego Audiencia provincial, Y cuando se infringen, ¿Qué? ???? Se puede ordenar: -Cese de la actividad ilícita -Indemnización -Toma de medidas cautelares, La marca A través del: Reglamento de la Marca comunitaria, La apariencia de la totalidad o de una parte de un producto A través de: Ley de Protección Jurídica del Diseño Industrial, Obras y Títulos originales + Obras derivadas de las mismas ???? Derechos que garantiza la ley de propiedad intelecual:, Tribunales competentes: Via Penal Juzgado de lo penal, Propiedad Intelectual Cuyo objeto son: Obras y Títulos originales + Obras derivadas de las mismas