WARNING:
JavaScript is turned OFF. None of the links on this concept map will
work until it is reactivated.
If you need help turning JavaScript On, click here.
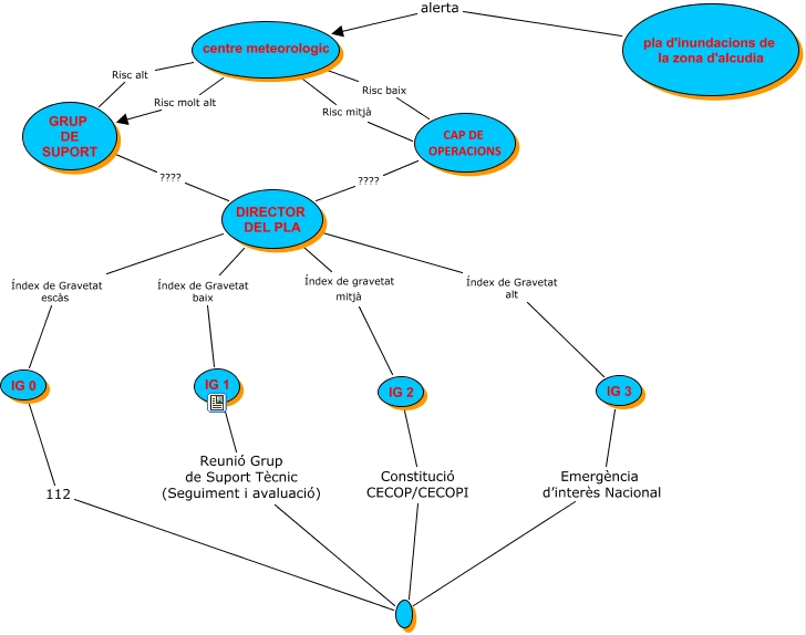
Este Cmap, tiene información relacionada con: INUNDACIONS, IG 0 112, centre meteorologic Risc mitjà CAP DE OPERACIONS, DIRECTOR DEL PLA Índex de Gravetat alt IG 3, DIRECTOR DEL PLA Índex de gravetat mitjà IG 2, GRUP DE SUPORT ???? DIRECTOR DEL PLA, centre meteorologic Risc molt alt GRUP DE SUPORT, centre meteorologic Risc baix CAP DE OPERACIONS, centre meteorologic Risc alt GRUP DE SUPORT, CAP DE OPERACIONS ???? DIRECTOR DEL PLA, IG 1 Reunió Grup de Suport Tècnic (Seguiment i avaluació), DIRECTOR DEL PLA Índex de Gravetat escàs IG 0, DIRECTOR DEL PLA Índex de Gravetat baix IG 1, pla d'inundacions de la zona d'alcudia alerta centre meteorologic, IG 2 Constitució CECOP/CECOPI, IG 3 Emergència d’interès Nacional