WARNING:
JavaScript is turned OFF. None of the links on this concept map will
work until it is reactivated.
If you need help turning JavaScript On, click here.
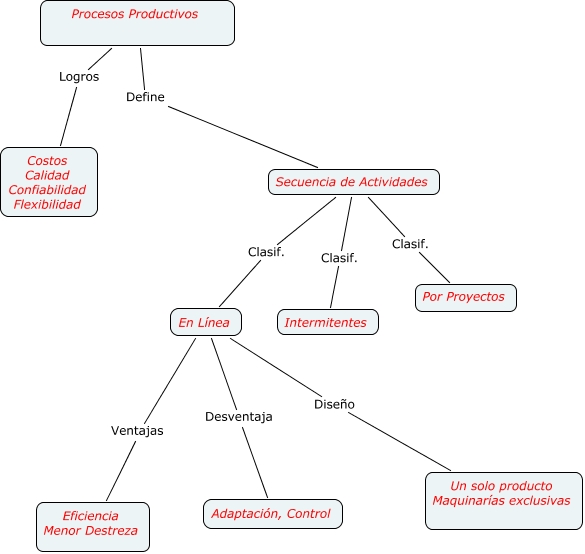
Este Cmap, tiene información relacionada con: Mario GIni - v1, En Línea Diseño Un solo producto Maquinarías exclusivas, Secuencia de Actividades Clasif. En Línea, En Línea Desventaja Adaptación, Control, Secuencia de Actividades Clasif. Intermitentes, Procesos Productivos Logros Costos Calidad Confiabilidad Flexibilidad, Procesos Productivos Define Secuencia de Actividades, Secuencia de Actividades Clasif. Por Proyectos, En Línea Ventajas Eficiencia Menor Destreza