WARNING:
JavaScript is turned OFF. None of the links on this concept map will
work until it is reactivated.
If you need help turning JavaScript On, click here.
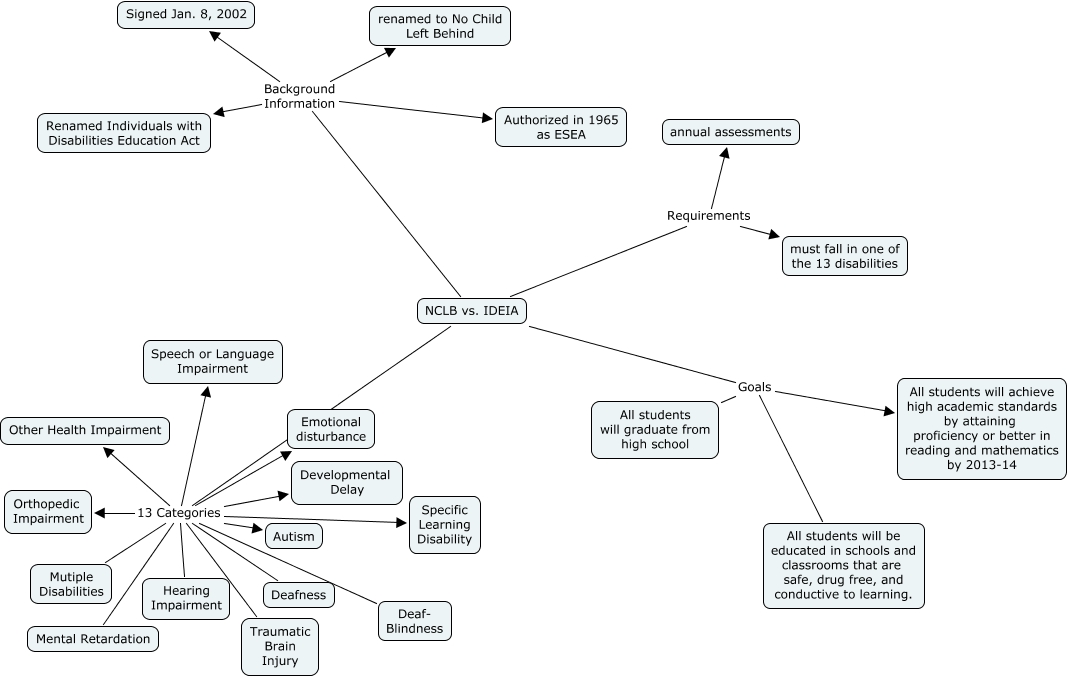
This Concept Map, created with IHMC CmapTools, has information related to: Jennifer Cottrell IDEIA NCLB, NCLB vs. IDEIA 13 Categories Traumatic Brain Injury, NCLB vs. IDEIA 13 Categories Developmental Delay, NCLB vs. IDEIA Requirements must fall in one of the 13 disabilities, NCLB vs. IDEIA 13 Categories Emotional disturbance, NCLB vs. IDEIA 13 Categories Other Health Impairment, NCLB vs. IDEIA 13 Categories Specific Learning Disability, NCLB vs. IDEIA Requirements annual assessments, NCLB vs. IDEIA 13 Categories Mutiple Disabilities, NCLB vs. IDEIA 13 Categories Hearing Impairment, NCLB vs. IDEIA 13 Categories Orthopedic Impairment, NCLB vs. IDEIA Goals All students will be educated in schools and classrooms that are safe, drug free, and conductive to learning., NCLB vs. IDEIA 13 Categories Mental Retardation, NCLB vs. IDEIA 13 Categories Autism, NCLB vs. IDEIA Background Information Signed Jan. 8, 2002, NCLB vs. IDEIA Goals All students will graduate from high school, NCLB vs. IDEIA 13 Categories Deafness, NCLB vs. IDEIA 13 Categories Speech or Language Impairment, NCLB vs. IDEIA Background Information Authorized in 1965 as ESEA, NCLB vs. IDEIA Background Information renamed to No Child Left Behind, NCLB vs. IDEIA Background Information Renamed Individuals with Disabilities Education Act