WARNING:
JavaScript is turned OFF. None of the links on this concept map will
work until it is reactivated.
If you need help turning JavaScript On, click here.
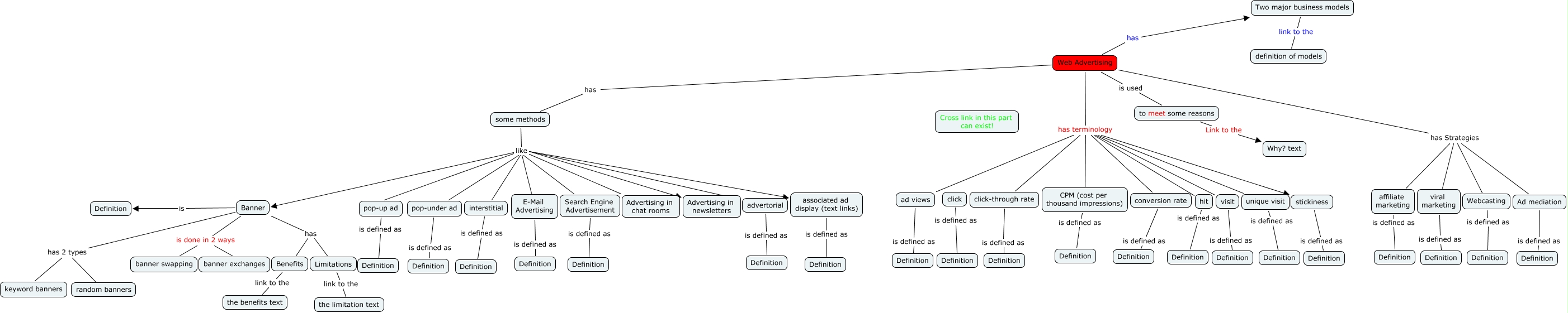
This Concept Map, created with IHMC CmapTools, has information related to: Web Advertising, Web Advertising has Strategies affiliate marketing, Web Advertising has Strategies Webcasting, Web Advertising is used to meet some reasons, Banner is Definition, Banner is done in 2 ways banner swapping, hit is defined as Definition, visit is defined as Definition, Two major business models link to the definition of models, E-Mail Advertising is defined as Definition, unique visit is defined as Definition, some methods like Advertising in newsletters, some methods like interstitial, Search Engine Advertisement is defined as Definition, Banner is done in 2 ways banner exchanges, pop-up ad is defined as Definition, Ad mediation is defined as Definition, Web Advertising has terminology hit, to meet some reasons Link to the Why? text, Web Advertising has terminology ad views, some methods like pop-up ad