WARNING:
JavaScript is turned OFF. None of the links on this concept map will
work until it is reactivated.
If you need help turning JavaScript On, click here.
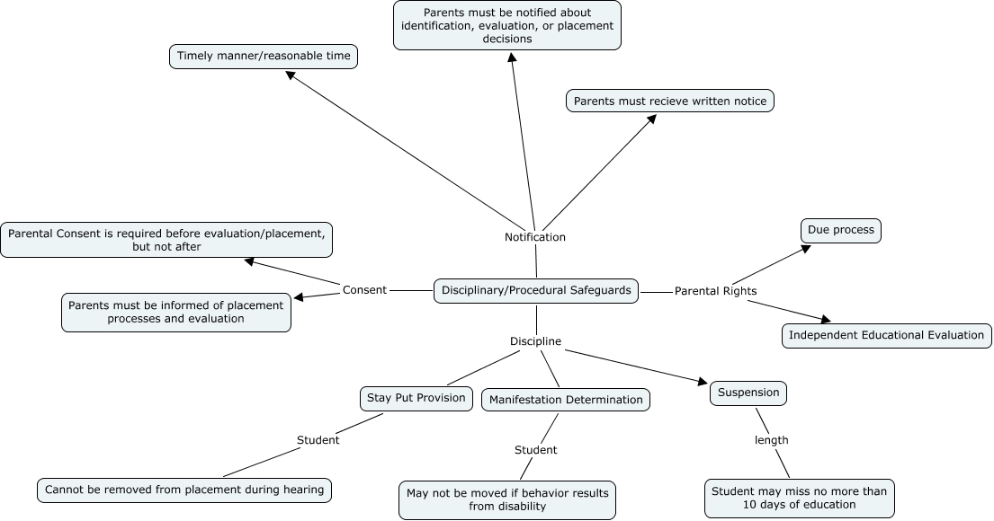
This Concept Map, created with IHMC CmapTools, has information related to: DisciplineProcedure safeguards, Disciplinary/Procedural Safeguards Parental Rights Independent Educational Evaluation, Disciplinary/Procedural Safeguards Discipline Manifestation Determination, Disciplinary/Procedural Safeguards Discipline Stay Put Provision, Disciplinary/Procedural Safeguards Notification Parents must recieve written notice, Suspension length Student may miss no more than 10 days of education, Disciplinary/Procedural Safeguards Notification Timely manner/reasonable time, Disciplinary/Procedural Safeguards Consent Parental Consent is required before evaluation/placement, but not after, Disciplinary/Procedural Safeguards Parental Rights Due process, Disciplinary/Procedural Safeguards Consent Parents must be informed of placement processes and evaluation, Disciplinary/Procedural Safeguards Notification Parents must be notified about identification, evaluation, or placement decisions, Manifestation Determination Student May not be moved if behavior results from disability, Stay Put Provision Student Cannot be removed from placement during hearing, Disciplinary/Procedural Safeguards Discipline Suspension