WARNING:
JavaScript is turned OFF. None of the links on this concept map will
work until it is reactivated.
If you need help turning JavaScript On, click here.
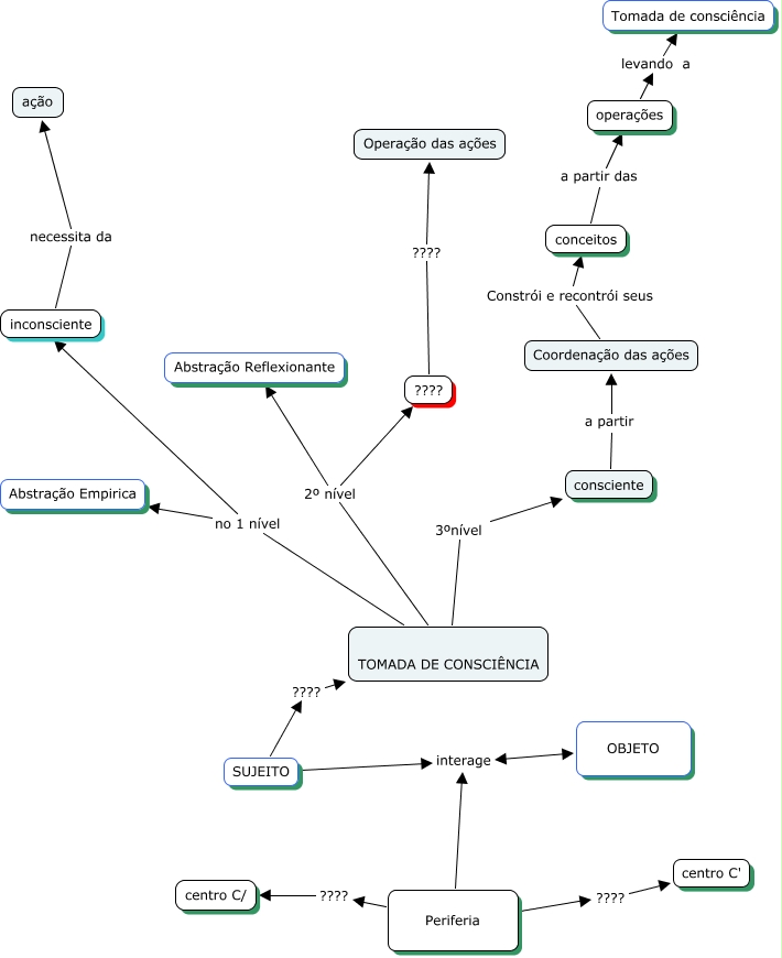
Esse mapa conceitual, produzido no IHMC CmapTools, tem a informação relacionada a: Tomada de Consciência, ???? ???? Operação das ações, TOMADA DE CONSCIÊNCIA 3ºnível consciente, inconsciente necessita da ação, SUJEITO interage OBJETO, Periferia interage OBJETO, TOMADA DE CONSCIÊNCIA 2º nível ????, SUJEITO ???? TOMADA DE CONSCIÊNCIA, Periferia ???? centro C', Periferia ???? centro C/, consciente a partir Coordenação das ações, conceitos a partir das operações, TOMADA DE CONSCIÊNCIA no 1 nível inconsciente, Coordenação das ações Constrói e recontrói seus conceitos, TOMADA DE CONSCIÊNCIA no 1 nível Abstração Empirica, operações levando a Tomada de consciência, TOMADA DE CONSCIÊNCIA 2º nível Abstração Reflexionante