Warning:
JavaScript is turned OFF. None of the links on this page will work until it is reactivated.
If you need help turning JavaScript On, click here.
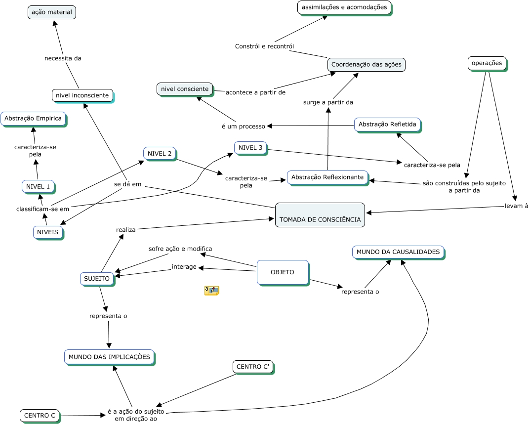
Este Mapa Conceitual tem informações relacionadas a: tomada_consciencia, OBJETO interage SUJEITO, NIVEL 1 caracteriza-se pela Abstração Empirica, Abstração Refletida é um processo nivel consciente, nivel consciente acontece a partir de Coordenação das ações, TOMADA DE CONSCIÊNCIA se dá em nivel inconsciente, CENTRO C é a ação do sujeito em direção ao MUNDO DAS IMPLICAÇÕES, nivel inconsciente necessita da ação material, SUJEITO realiza TOMADA DE CONSCIÊNCIA, NIVEIS classificam-se em NIVEL 1, operações levam à TOMADA DE CONSCIÊNCIA