WARNING:
JavaScript is turned OFF. None of the links on this concept map will
work until it is reactivated.
If you need help turning JavaScript On, click here.
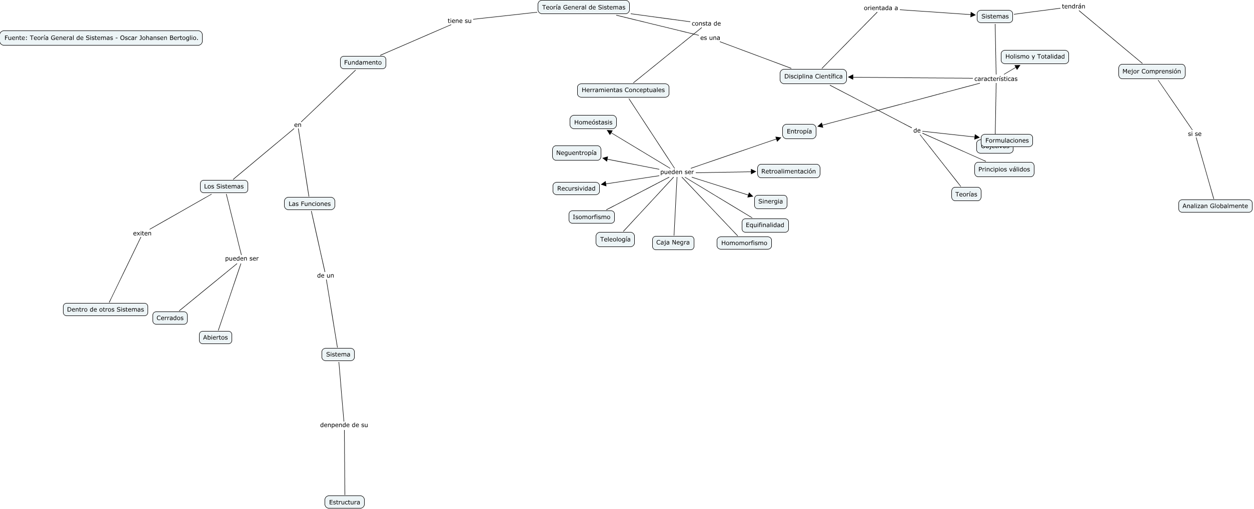
Este Cmap, tiene información relacionada con: AnaLizRamos-v1, Teoría General de Sistemas es una Disciplina Científica, Sistemas características Disciplina Científica, Herramientas Conceptuales pueden ser Neguentropía, Los Sistemas pueden ser Abiertos, Herramientas Conceptuales pueden ser Homeóstasis, Sistemas características Holismo y Totalidad, Sistemas características Entropía, Herramientas Conceptuales pueden ser Isomorfismo, Fundamento en Los Sistemas, Herramientas Conceptuales pueden ser Entropía, Sistema denpende de su Estructura, Las Funciones de un Sistema, Herramientas Conceptuales pueden ser Sinergia, Sistemas características Objetivos, Herramientas Conceptuales pueden ser Retroalimentación, Disciplina Científica de Principios válidos, Disciplina Científica de Teorías, Teoría General de Sistemas consta de Herramientas Conceptuales, Fundamento en Las Funciones, Herramientas Conceptuales pueden ser Teleología