WARNING:
JavaScript is turned OFF. None of the links on this concept map will
work until it is reactivated.
If you need help turning JavaScript On, click here.
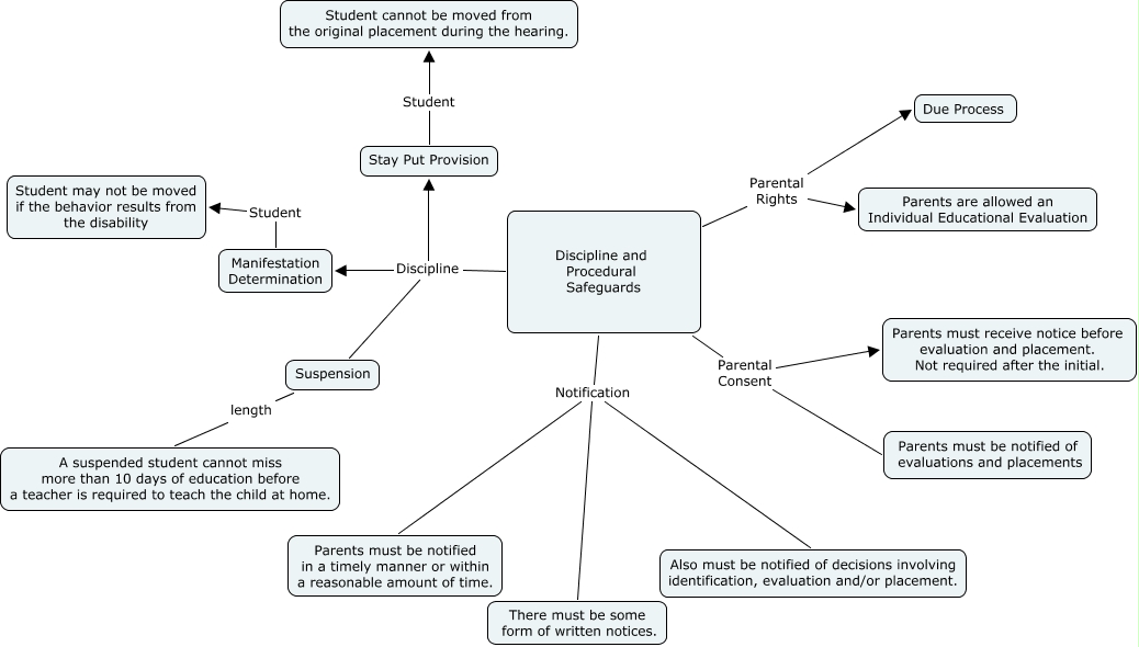
This Concept Map, created with IHMC CmapTools, has information related to: Discipline and Procedural Safeguards, Discipline and Procedural Safeguards Parental Rights Parents are allowed an Individual Educational Evaluation, Stay Put Provision Student Student cannot be moved from the original placement during the hearing., Discipline and Procedural Safeguards Parental Rights Due Process, Discipline and Procedural Safeguards Parental Consent Parents must be notified of evaluations and placements, Discipline and Procedural Safeguards Discipline Manifestation Determination, Manifestation Determination Student Student may not be moved if the behavior results from the disability, Discipline and Procedural Safeguards Discipline Stay Put Provision, Suspension length A suspended student cannot miss more than 10 days of education before a teacher is required to teach the child at home., Discipline and Procedural Safeguards Notification There must be some form of written notices., Discipline and Procedural Safeguards Discipline Suspension, Discipline and Procedural Safeguards Notification Also must be notified of decisions involving identification, evaluation and/or placement., Discipline and Procedural Safeguards Parental Consent Parents must receive notice before evaluation and placement. Not required after the initial., Discipline and Procedural Safeguards Notification Parents must be notified in a timely manner or within a reasonable amount of time.