WARNING:
JavaScript is turned OFF. None of the links on this concept map will
work until it is reactivated.
If you need help turning JavaScript On, click here.
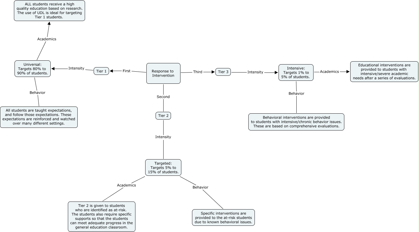
This Concept Map, created with IHMC CmapTools, has information related to: RTI, Tier 3 Intensity Intensive: Targets 1% to 5% of students., Targeted: Targets 5% to 15% of students. Behavior Specific interventions are provided to the at-risk students due to known behavioral issues., Universal: Targets 80% to 90% of students. Academics ALL students receive a high quality education based on research. The use of UDL is ideal for targeting Tier 1 students., Tier 2 Intensity Targeted: Targets 5% to 15% of students., Response to Intervention Second Tier 2, Universal: Targets 80% to 90% of students. Behavior All students are taught expectations, and follow those expectations. These expectations are reinforced and watched over many different settings., Intensive: Targets 1% to 5% of students. Academics Educational interventions are provided to students with intensive/severe academic needs after a series of evaluations., Intensive: Targets 1% to 5% of students. Behavior Behavioral interventions are provided to students with intensive/chronic behavior issues. These are based on comprehensive evaluations., Response to Intervention Third Tier 3, Response to Intervention First Tier 1, Targeted: Targets 5% to 15% of students. Academics Tier 2 is given to students who are identified as at-risk. The students also require specific supports so that the students can meet adequate progress in the general education classroom., Tier 1 Intensity Universal: Targets 80% to 90% of students.