WARNING:
JavaScript is turned OFF. None of the links on this concept map will
work until it is reactivated.
If you need help turning JavaScript On, click here.
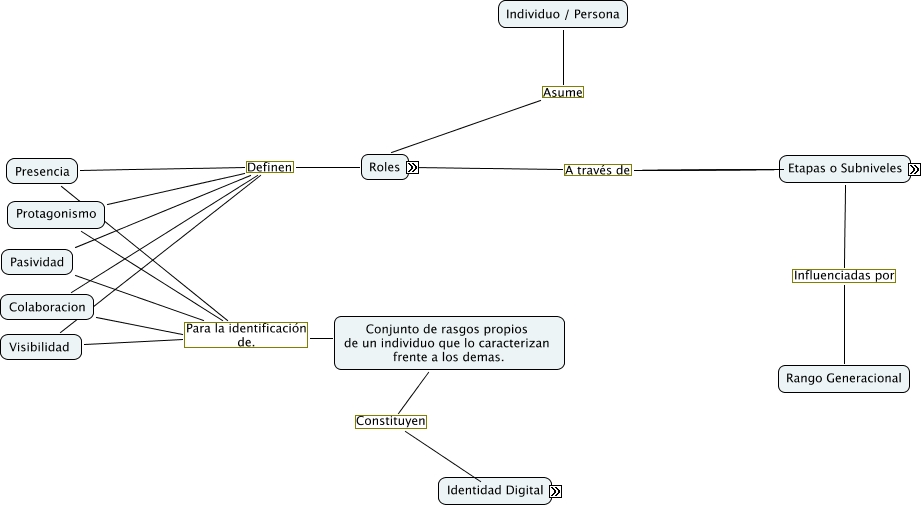
This Concept Map, created with IHMC CmapTools, has information related to: identidad_digital, Conjunto de rasgos propios de un individuo que lo caracterizan frente a los demas. Constituyen Identidad del Individuo, Identidad del Individuo En un Entorno Global, Internet, Roles Definen Colaboracion, Protagonismo Para la identificación de. Conjunto de rasgos propios de un individuo que lo caracterizan frente a los demas., Colaboracion Para la identificación de. Conjunto de rasgos propios de un individuo que lo caracterizan frente a los demas., Presencia Para la identificación de. Conjunto de rasgos propios de un individuo que lo caracterizan frente a los demas., Individuo / Persona Asume Roles, Roles Definen Pasividad, Roles Definen Protagonismo, Roles Definen Presencia, Roles A través de Crear espacios de colaboración, Visibilidad Para la identificación de. Conjunto de rasgos propios de un individuo que lo caracterizan frente a los demas., Pasividad Para la identificación de. Conjunto de rasgos propios de un individuo que lo caracterizan frente a los demas., Roles Definen Visibilidad, Etapas o Subniveles Influenciadas por Rango Generacional, Roles A través de Contribuir, compartir, interaccionar., Roles A través de Navegar