WARNING:
JavaScript is turned OFF. None of the links on this concept map will
work until it is reactivated.
If you need help turning JavaScript On, click here.
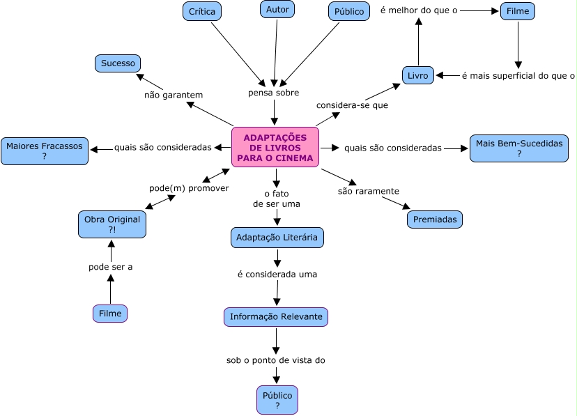
Esse mapa conceitual, produzido no IHMC CmapTools, tem a informação relacionada a: Mapa 2, ADAPTAÇÕES DE LIVROS PARA O CINEMA são raramente Premiadas, ADAPTAÇÕES DE LIVROS PARA O CINEMA não garantem Sucesso, ADAPTAÇÕES DE LIVROS PARA O CINEMA quais são consideradas Mais Bem-Sucedidas ?, Crítica pensa sobre ADAPTAÇÕES DE LIVROS PARA O CINEMA, Livro é melhor do que o Filme, ADAPTAÇÕES DE LIVROS PARA O CINEMA pode(m) promover Obra Original ?!, Autor pensa sobre ADAPTAÇÕES DE LIVROS PARA O CINEMA, ADAPTAÇÕES DE LIVROS PARA O CINEMA considera-se que Livro, Informação Relevante sob o ponto de vista do Público ?, ADAPTAÇÕES DE LIVROS PARA O CINEMA o fato de ser uma Adaptação Literária, Filme pode ser a Obra Original ?!, Público pensa sobre ADAPTAÇÕES DE LIVROS PARA O CINEMA, Adaptação Literária é considerada uma Informação Relevante, ADAPTAÇÕES DE LIVROS PARA O CINEMA quais são consideradas Maiores Fracassos ?, Filme é mais superficial do que o Livro