WARNING:
JavaScript is turned OFF. None of the links on this concept map will
work until it is reactivated.
If you need help turning JavaScript On, click here.
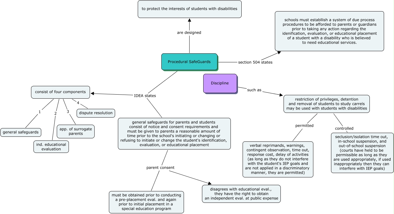
This Concept Map, created with IHMC CmapTools, has information related to: Discipline Pro Safeguards, Procedural SafeGuards are designed to protect the interests of students with disabilities, consist of four components 2 ind. educational evaluation, Discipline such as restriction of privileges, detention and removal of students to study carrels may be used with students with disabilities, general safeguards for parents and students consist of notice and consent requirements and must be given to parents a reasonable amount of time prior to the school's initiating or changing or refusing to initiate or change the student's identification, evaluation, or educational placement parent consent must be obtained prior to conducting a pre-placement eval. and again prior to initial placement in a special education program, Procedural SafeGuards IDEA states consist of four components, general safeguards for parents and students consist of notice and consent requirements and must be given to parents a reasonable amount of time prior to the school's initiating or changing or refusing to initiate or change the student's identification, evaluation, or educational placement parent consent disagrees with educational eval., they have the right to obtain an independent eval. at public expense, Procedural SafeGuards IDEA states general safeguards for parents and students consist of notice and consent requirements and must be given to parents a reasonable amount of time prior to the school's initiating or changing or refusing to initiate or change the student's identification, evaluation, or educational placement, Procedural SafeGuards section 504 states schools must establlish a system of due process procedures to be afforded to parents or guardians prior to taking any action regarding the idenification, evaluation, or educational placement of a student with a disability who is believed to need educational services., restriction of privileges, detention and removal of students to study carrels may be used with students with disabilities permitted verbal reprimands, warnings, contingent observation, time out, response cost, delay of activities (as long as they do not interfere with the student's IEP goals and are not applied in a discriminatory manner, they are permitted), consist of four components 4 dispute resolution, restriction of privileges, detention and removal of students to study carrels may be used with students with disabilities controlled seclusion/isolation time out, in-school suspension, and out-of-school suspension (courts have held to be permissible as long as they are used appropriately, if used inappropriately then they can interfere with IEP goals), consist of four components 1 general safeguards, consist of four components 3 app. of surrogate parents