WARNING:
JavaScript is turned OFF. None of the links on this concept map will
work until it is reactivated.
If you need help turning JavaScript On, click here.
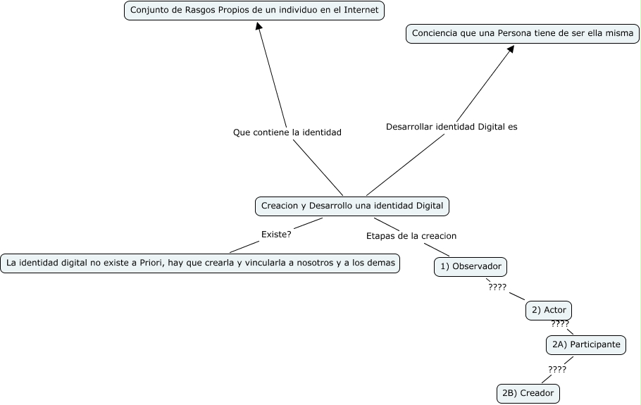
Este Cmap, tiene información relacionada con: E-aprendiz Creacion, Creacion y Desarrollo una identidad Digital Etapas de la creacion 1) Observador, Creacion y Desarrollo una identidad Digital Existe? La identidad digital no existe a Priori, hay que crearla y vincularla a nosotros y a los demas, 2) Actor ???? 2A) Participante, 1) Observador ???? 2) Actor, Creacion y Desarrollo una identidad Digital Que contiene la identidad Conjunto de Rasgos Propios de un individuo en el Internet, Creacion y Desarrollo una identidad Digital Desarrollar identidad Digital es Conciencia que una Persona tiene de ser ella misma, 2A) Participante ???? 2B) Creador